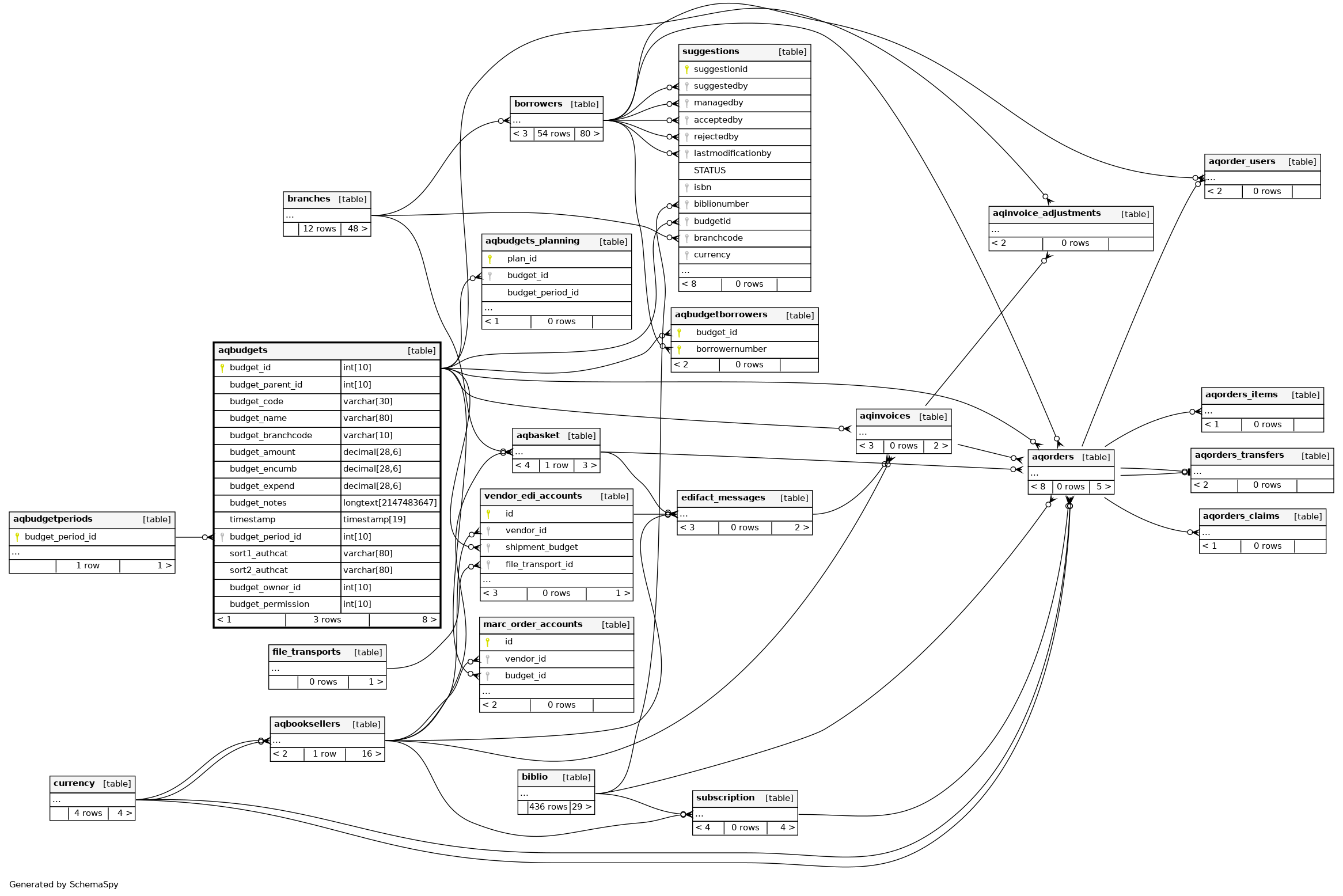
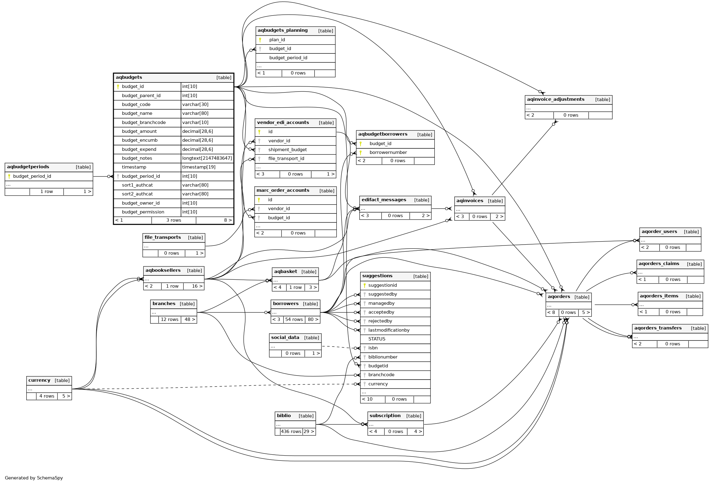
Columns
| Column | Type | Size | Nulls | Auto | Default | Children | Parents | Comments | ||||||||||||||||||||||||
|---|---|---|---|---|---|---|---|---|---|---|---|---|---|---|---|---|---|---|---|---|---|---|---|---|---|---|---|---|---|---|---|---|
| budget_id | INT | 10 | √ | null |
|
|
primary key and unique number assigned to each fund by Koha |
|||||||||||||||||||||||||
| budget_parent_id | INT | 10 | √ | NULL |
|
|
if this fund is a child of another this will include the parent id (aqbudgets.budget_id) |
|||||||||||||||||||||||||
| budget_code | VARCHAR | 30 | √ | NULL |
|
|
code assigned to the fund by the user |
|||||||||||||||||||||||||
| budget_name | VARCHAR | 80 | √ | NULL |
|
|
name assigned to the fund by the user |
|||||||||||||||||||||||||
| budget_branchcode | VARCHAR | 10 | √ | NULL |
|
|
branch that this fund belongs to (branches.branchcode) |
|||||||||||||||||||||||||
| budget_amount | DECIMAL | 28,6 | √ | 0.000000 |
|
|
total amount for this fund |
|||||||||||||||||||||||||
| budget_encumb | DECIMAL | 28,6 | √ | 0.000000 |
|
|
budget warning at percentage |
|||||||||||||||||||||||||
| budget_expend | DECIMAL | 28,6 | √ | 0.000000 |
|
|
budget warning at amount |
|||||||||||||||||||||||||
| budget_notes | LONGTEXT | 2147483647 | √ | NULL |
|
|
notes related to this fund |
|||||||||||||||||||||||||
| timestamp | TIMESTAMP | 19 | current_timestamp() |
|
|
date and time this fund was last touched (created or modified) |
||||||||||||||||||||||||||
| budget_period_id | INT | 10 | null |
|
|
id of the budget that this fund belongs to (aqbudgetperiods.budget_period_id) |
||||||||||||||||||||||||||
| sort1_authcat | VARCHAR | 80 | √ | NULL |
|
|
statistical category for this fund |
|||||||||||||||||||||||||
| sort2_authcat | VARCHAR | 80 | √ | NULL |
|
|
second statistical category for this fund |
|||||||||||||||||||||||||
| budget_owner_id | INT | 10 | √ | NULL |
|
|
borrowernumber of the person who owns this fund (borrowers.borrowernumber) |
|||||||||||||||||||||||||
| budget_permission | INT | 10 | √ | 0 |
|
|
level of permission for this fund (used only by the owner, only by the library, or anyone) |
Indexes
| Constraint Name | Type | Sort | Column(s) |
|---|---|---|---|
| aqbudgets_s_pk | Primary key | Asc | budget_id |
| budget_branchcode | Performance | Asc | budget_branchcode |
| budget_code | Performance | Asc | budget_code |
| budget_owner_id | Performance | Asc | budget_owner_id |
| budget_parent_id | Performance | Asc | budget_parent_id |
| budget_period_id | Performance | Asc | budget_period_id |
| PRIMARY | Must be unique | Asc | budget_id |



