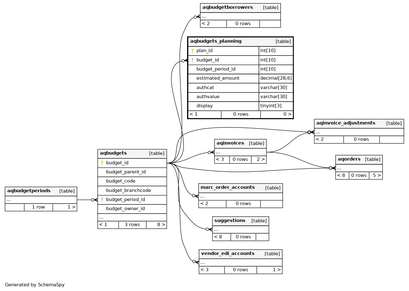
Columns
| Column | Type | Size | Nulls | Auto | Default | Children | Parents | Comments | |||
|---|---|---|---|---|---|---|---|---|---|---|---|
| plan_id | INT | 10 | √ | null |
|
|
|||||
| budget_id | INT | 10 | null |
|
|
||||||
| budget_period_id | INT | 10 | null |
|
|
||||||
| estimated_amount | DECIMAL | 28,6 | √ | NULL |
|
|
|||||
| authcat | VARCHAR | 30 | null |
|
|
||||||
| authvalue | VARCHAR | 30 | null |
|
|
||||||
| display | TINYINT | 3 | √ | 1 |
|
|
Indexes
| Constraint Name | Type | Sort | Column(s) |
|---|---|---|---|
| aqbudgets_planning_s_pk | Primary key | Asc | plan_id |
| aqbudgets_planning_ifbk_1 | Performance | Asc | budget_id |
| budget_period_id | Performance | Asc | budget_period_id |
| PRIMARY | Must be unique | Asc | plan_id |

