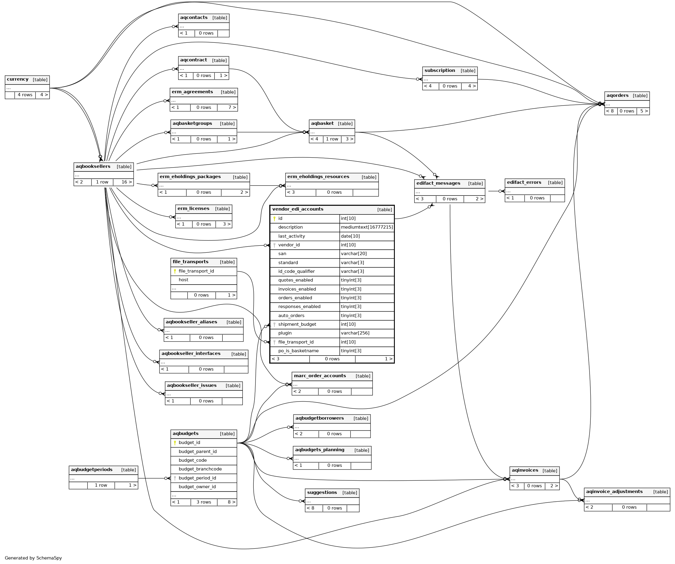
Columns
| Column | Type | Size | Nulls | Auto | Default | Children | Parents | Comments | |||
|---|---|---|---|---|---|---|---|---|---|---|---|
| id | INT | 10 | √ | null |
|
|
|||||
| description | MEDIUMTEXT | 16777215 | null |
|
|
||||||
| last_activity | DATE | 10 | √ | NULL |
|
|
|||||
| vendor_id | INT | 10 | √ | NULL |
|
|
|||||
| san | VARCHAR | 20 | √ | NULL |
|
|
|||||
| standard | VARCHAR | 3 | √ | 'EUR' |
|
|
|||||
| id_code_qualifier | VARCHAR | 3 | √ | '14' |
|
|
|||||
| quotes_enabled | TINYINT | 3 | 0 |
|
|
||||||
| invoices_enabled | TINYINT | 3 | 0 |
|
|
||||||
| orders_enabled | TINYINT | 3 | 0 |
|
|
||||||
| responses_enabled | TINYINT | 3 | 0 |
|
|
||||||
| auto_orders | TINYINT | 3 | 0 |
|
|
||||||
| shipment_budget | INT | 10 | √ | NULL |
|
|
|||||
| plugin | VARCHAR | 256 | '' |
|
|
||||||
| file_transport_id | INT | 10 | √ | NULL |
|
|
|||||
| po_is_basketname | TINYINT | 3 | 0 |
|
|
Indexes
| Constraint Name | Type | Sort | Column(s) |
|---|---|---|---|
| vendor_edi_accounts_s_pk | Primary key | Asc | id |
| PRIMARY | Must be unique | Asc | id |
| shipmentbudget | Performance | Asc | shipment_budget |
| vendor_edi_accounts_file_transport_id | Performance | Asc | file_transport_id |
| vendorid | Performance | Asc | vendor_id |

