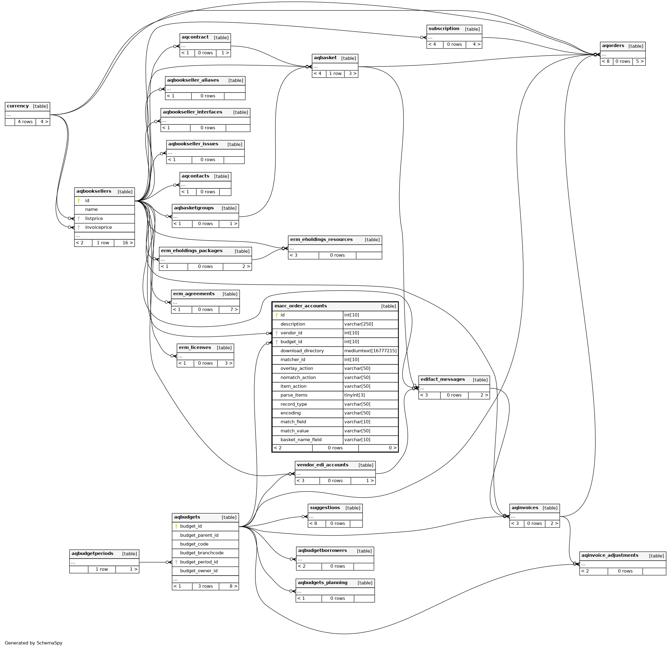
Columns
| Column | Type | Size | Nulls | Auto | Default | Children | Parents | Comments | |||
|---|---|---|---|---|---|---|---|---|---|---|---|
| id | INT | 10 | √ | null |
|
|
unique identifier and primary key |
||||
| description | VARCHAR | 250 | null |
|
|
description of this account |
|||||
| vendor_id | INT | 10 | √ | NULL |
|
|
vendor id for this account |
||||
| budget_id | INT | 10 | √ | NULL |
|
|
budget id for this account |
||||
| download_directory | MEDIUMTEXT | 16777215 | √ | NULL |
|
|
download directory for this account |
||||
| matcher_id | INT | 10 | √ | NULL |
|
|
the id of the match rule used (matchpoints.matcher_id) |
||||
| overlay_action | VARCHAR | 50 | √ | NULL |
|
|
how to handle duplicate records |
||||
| nomatch_action | VARCHAR | 50 | √ | NULL |
|
|
how to handle records where no match is found |
||||
| item_action | VARCHAR | 50 | √ | NULL |
|
|
what to do with item records |
||||
| parse_items | TINYINT | 3 | √ | NULL |
|
|
should items be parsed |
||||
| record_type | VARCHAR | 50 | √ | NULL |
|
|
type of record in the file |
||||
| encoding | VARCHAR | 50 | √ | NULL |
|
|
file encoding |
||||
| match_field | VARCHAR | 10 | √ | NULL |
|
|
the field that a vendor account has been mapped to in a marc record |
||||
| match_value | VARCHAR | 50 | √ | NULL |
|
|
the value to be matched against the marc record |
||||
| basket_name_field | VARCHAR | 10 | √ | NULL |
|
|
the field that a vendor can use to include a basket name that will be used to create the basket for the file |
Indexes
| Constraint Name | Type | Sort | Column(s) |
|---|---|---|---|
| marc_order_accounts_s_pk | Primary key | Asc | id |
| marc_ordering_account_ibfk_1 | Performance | Asc | vendor_id |
| marc_ordering_account_ibfk_2 | Performance | Asc | budget_id |
| PRIMARY | Must be unique | Asc | id |

