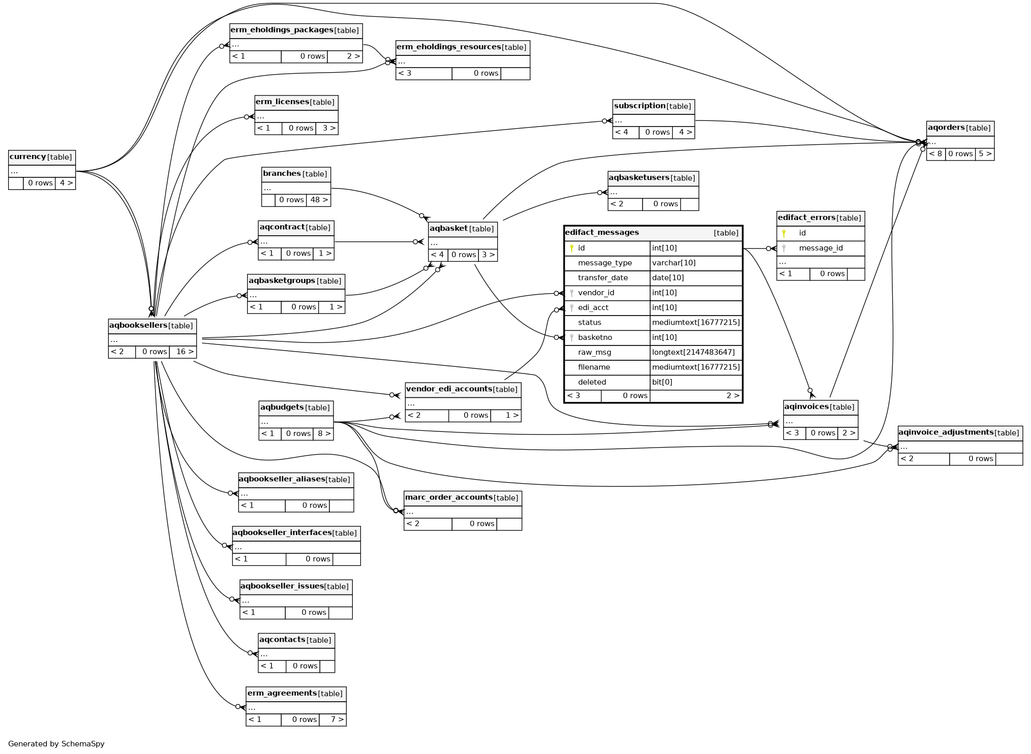
Columns
| Column | Type | Size | Nulls | Auto | Default | Children | Parents | Comments | ||||||
|---|---|---|---|---|---|---|---|---|---|---|---|---|---|---|
| id | INT | 10 | √ | null |
|
|
||||||||
| message_type | VARCHAR | 10 | null |
|
|
|||||||||
| transfer_date | DATE | 10 | √ | null |
|
|
||||||||
| vendor_id | INT | 10 | √ | null |
|
|
||||||||
| edi_acct | INT | 10 | √ | null |
|
|
||||||||
| status | MEDIUMTEXT | 16777215 | √ | null |
|
|
||||||||
| basketno | INT | 10 | √ | null |
|
|
||||||||
| raw_msg | LONGTEXT | 2147483647 | √ | null |
|
|
||||||||
| filename | MEDIUMTEXT | 16777215 | √ | null |
|
|
||||||||
| deleted | BIT | 0 | 0 |
|
|
Indexes
| Constraint Name | Type | Sort | Column(s) |
|---|---|---|---|
| PRIMARY | Primary key | Asc | id |
| basketno | Performance | Asc | basketno |
| ediacct | Performance | Asc | edi_acct |
| vendorid | Performance | Asc | vendor_id |

