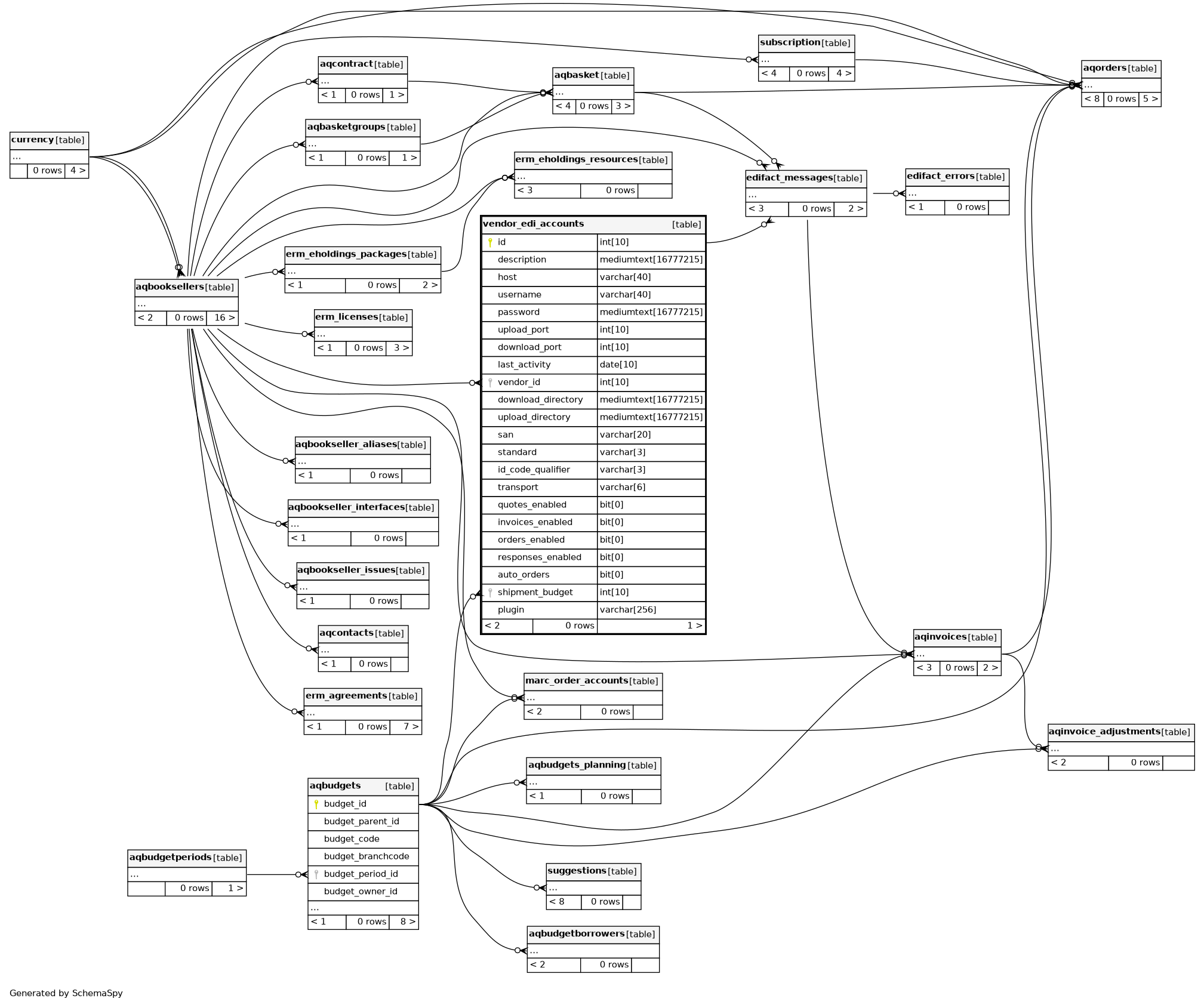
Columns
| Column | Type | Size | Nulls | Auto | Default | Children | Parents | Comments | |||
|---|---|---|---|---|---|---|---|---|---|---|---|
| id | INT | 10 | √ | null |
|
|
|||||
| description | MEDIUMTEXT | 16777215 | null |
|
|
||||||
| host | VARCHAR | 40 | √ | null |
|
|
|||||
| username | VARCHAR | 40 | √ | null |
|
|
|||||
| password | MEDIUMTEXT | 16777215 | √ | null |
|
|
|||||
| upload_port | INT | 10 | √ | null |
|
|
|||||
| download_port | INT | 10 | √ | null |
|
|
|||||
| last_activity | DATE | 10 | √ | null |
|
|
|||||
| vendor_id | INT | 10 | √ | null |
|
|
|||||
| download_directory | MEDIUMTEXT | 16777215 | √ | null |
|
|
|||||
| upload_directory | MEDIUMTEXT | 16777215 | √ | null |
|
|
|||||
| san | VARCHAR | 20 | √ | null |
|
|
|||||
| standard | VARCHAR | 3 | √ | EUR |
|
|
|||||
| id_code_qualifier | VARCHAR | 3 | √ | 14 |
|
|
|||||
| transport | VARCHAR | 6 | √ | FTP |
|
|
|||||
| quotes_enabled | BIT | 0 | 0 |
|
|
||||||
| invoices_enabled | BIT | 0 | 0 |
|
|
||||||
| orders_enabled | BIT | 0 | 0 |
|
|
||||||
| responses_enabled | BIT | 0 | 0 |
|
|
||||||
| auto_orders | BIT | 0 | 0 |
|
|
||||||
| shipment_budget | INT | 10 | √ | null |
|
|
|||||
| plugin | VARCHAR | 256 |
|
|
Indexes
| Constraint Name | Type | Sort | Column(s) |
|---|---|---|---|
| PRIMARY | Primary key | Asc | id |
| shipmentbudget | Performance | Asc | shipment_budget |
| vendorid | Performance | Asc | vendor_id |

