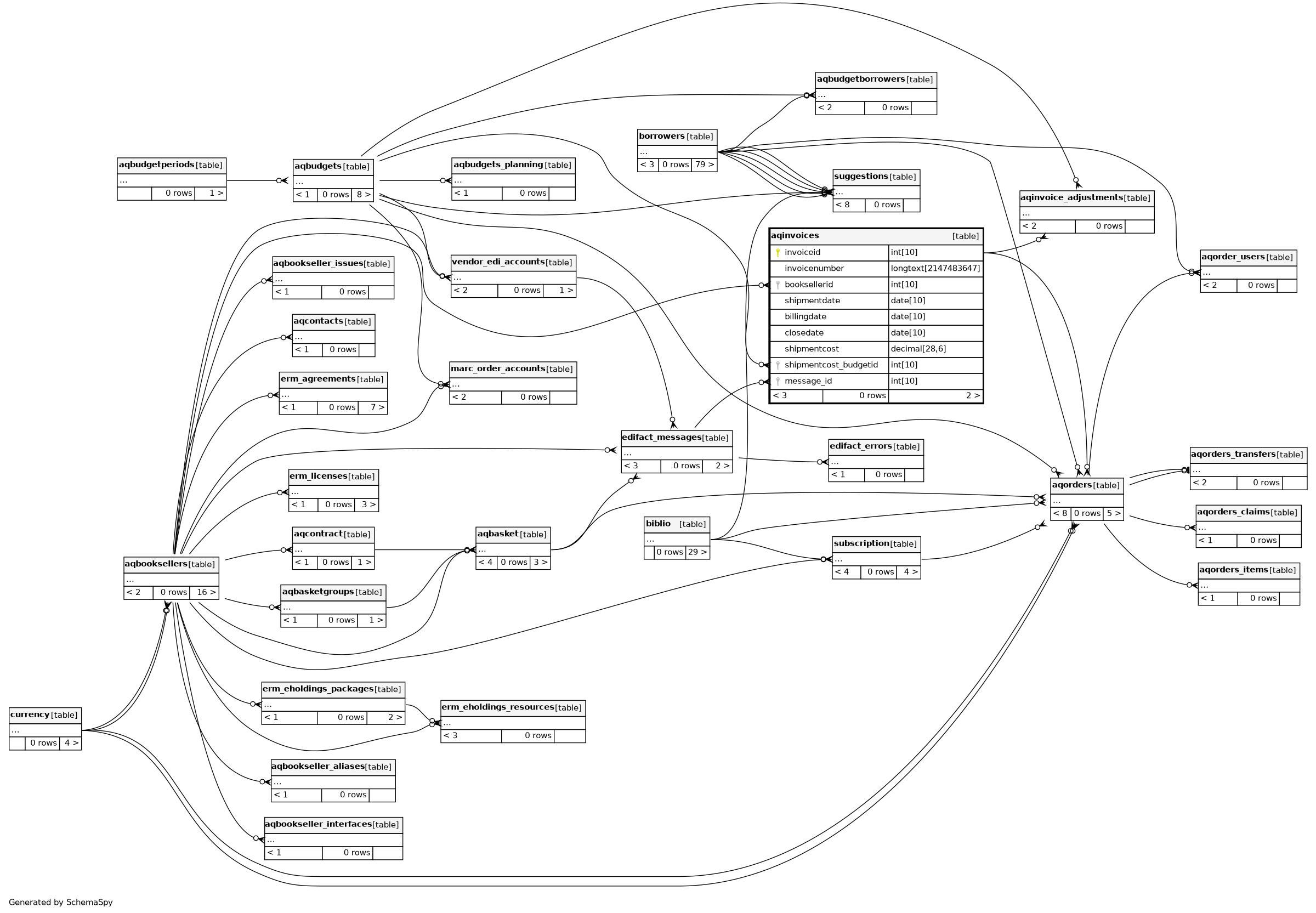
Columns
| Column | Type | Size | Nulls | Auto | Default | Children | Parents | Comments | ||||||
|---|---|---|---|---|---|---|---|---|---|---|---|---|---|---|
| invoiceid | INT | 10 | √ | null |
|
|
ID of the invoice, primary key |
|||||||
| invoicenumber | LONGTEXT | 2147483647 | null |
|
|
Name of invoice |
||||||||
| booksellerid | INT | 10 | null |
|
|
foreign key to aqbooksellers |
||||||||
| shipmentdate | DATE | 10 | √ | null |
|
|
date of shipment |
|||||||
| billingdate | DATE | 10 | √ | null |
|
|
date of billing |
|||||||
| closedate | DATE | 10 | √ | null |
|
|
invoice close date, NULL means the invoice is open |
|||||||
| shipmentcost | DECIMAL | 28,6 | √ | null |
|
|
shipment cost |
|||||||
| shipmentcost_budgetid | INT | 10 | √ | null |
|
|
foreign key to aqbudgets, link the shipment cost to a budget |
|||||||
| message_id | INT | 10 | √ | null |
|
|
foreign key to edifact invoice message |
Indexes
| Constraint Name | Type | Sort | Column(s) |
|---|---|---|---|
| PRIMARY | Primary key | Asc | invoiceid |
| aqinvoices_fk_aqbooksellerid | Performance | Asc | booksellerid |
| aqinvoices_fk_shipmentcost_budgetid | Performance | Asc | shipmentcost_budgetid |
| edifact_msg_fk | Performance | Asc | message_id |

