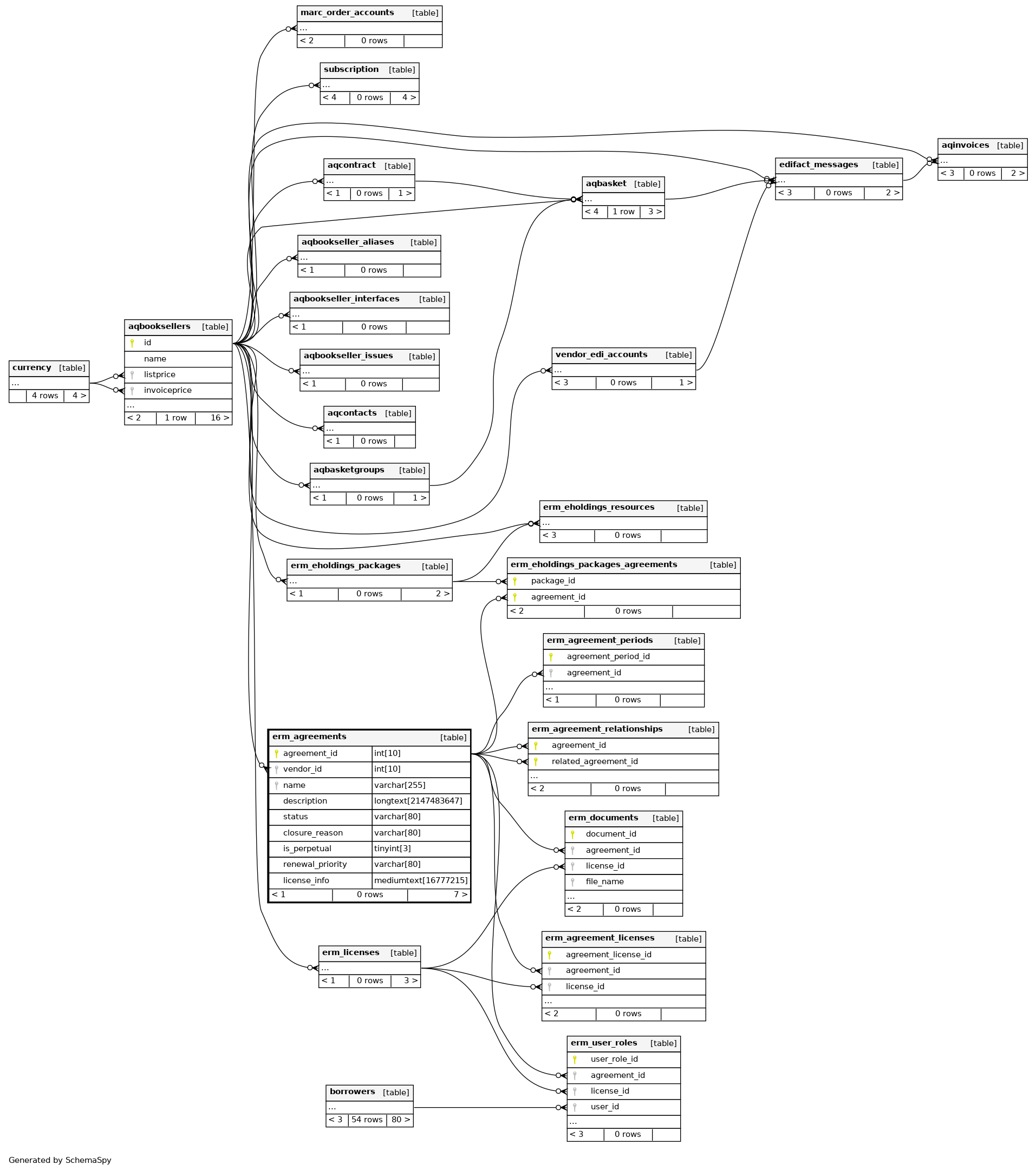
Columns
| Column | Type | Size | Nulls | Auto | Default | Children | Parents | Comments | |||||||||||||||||||||
|---|---|---|---|---|---|---|---|---|---|---|---|---|---|---|---|---|---|---|---|---|---|---|---|---|---|---|---|---|---|
| agreement_id | INT | 10 | √ | null |
|
|
primary key |
||||||||||||||||||||||
| vendor_id | INT | 10 | √ | NULL |
|
|
foreign key to aqbooksellers |
||||||||||||||||||||||
| name | VARCHAR | 255 | null |
|
|
name of the agreement |
|||||||||||||||||||||||
| description | LONGTEXT | 2147483647 | √ | NULL |
|
|
description of the agreement |
||||||||||||||||||||||
| status | VARCHAR | 80 | null |
|
|
current status of the agreement |
|||||||||||||||||||||||
| closure_reason | VARCHAR | 80 | √ | NULL |
|
|
reason of the closure |
||||||||||||||||||||||
| is_perpetual | TINYINT | 3 | 0 |
|
|
is the agreement perpetual |
|||||||||||||||||||||||
| renewal_priority | VARCHAR | 80 | √ | NULL |
|
|
priority of the renewal |
||||||||||||||||||||||
| license_info | MEDIUMTEXT | 16777215 | √ | NULL |
|
|
info about the license |
Indexes
| Constraint Name | Type | Sort | Column(s) |
|---|---|---|---|
| erm_agreements_s_pk | Primary key | Asc | agreement_id |
| erm_agreements_ibfk_1 | Performance | Asc | vendor_id |
| PRIMARY | Must be unique | Asc | agreement_id |



