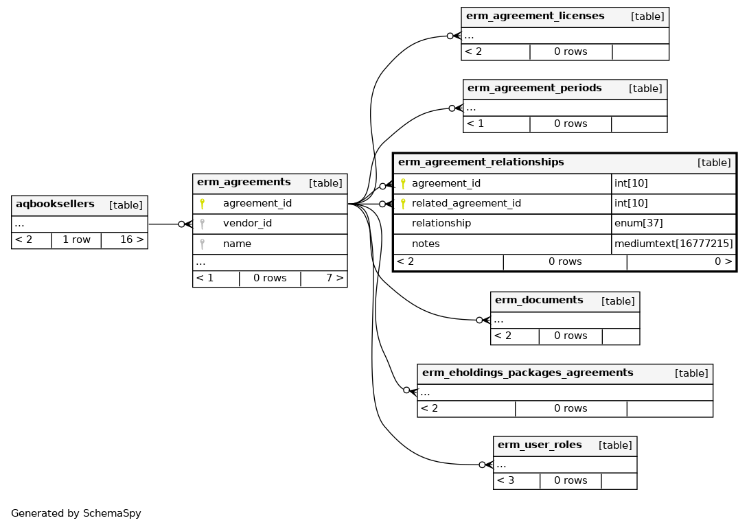
Columns
| Column | Type | Size | Nulls | Auto | Default | Children | Parents | Comments | |||
|---|---|---|---|---|---|---|---|---|---|---|---|
| agreement_id | INT | 10 | null |
|
|
link to the agreement |
|||||
| INT | 10 | null |
|
|
link to the related agreement |
||||||
| relationship | enum('supersedes', 'is-superseded-by', 'provides_post-cancellation_access_for', 'has-post-cancellation-access-in', 'tracks_demand-driven_acquisitions_for', 'has-demand-driven-acquisitions-in', 'has_backfile_in', 'has_frontfile_in', 'related_to') | 37 | null |
|
|
relationship between the two agreements |
|||||
| notes | MEDIUMTEXT | 16777215 | √ | NULL |
|
|
notes about this relationship |
Indexes
| Constraint Name | Type | Sort | Column(s) |
|---|---|---|---|
| erm_agreement_relationships_s_pk | Primary key | Asc/Asc | agreement_id + related_agreement_id |
| erm_agreement_relationships_ibfk_2 | Performance | Asc | related_agreement_id |
| PRIMARY | Must be unique | Asc/Asc | agreement_id + related_agreement_id |



