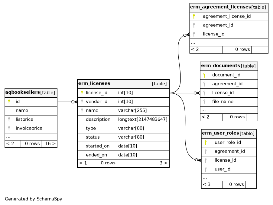
Columns
| Column | Type | Size | Nulls | Auto | Default | Children | Parents | Comments | |||||||||
|---|---|---|---|---|---|---|---|---|---|---|---|---|---|---|---|---|---|
| license_id | INT | 10 | √ | null |
|
|
primary key |
||||||||||
| vendor_id | INT | 10 | √ | null |
|
|
foreign key to aqbooksellers |
||||||||||
| name | VARCHAR | 255 | null |
|
|
name of the license |
|||||||||||
| description | LONGTEXT | 2147483647 | √ | null |
|
|
description of the license |
||||||||||
| type | VARCHAR | 80 | null |
|
|
type of the license |
|||||||||||
| status | VARCHAR | 80 | null |
|
|
current status of the license |
|||||||||||
| started_on | DATE | 10 | √ | null |
|
|
start of the license |
||||||||||
| ended_on | DATE | 10 | √ | null |
|
|
end of the license |
Indexes
| Constraint Name | Type | Sort | Column(s) |
|---|---|---|---|
| PRIMARY | Primary key | Asc | license_id |
| erm_licenses_ibfk_1 | Performance | Asc | vendor_id |



