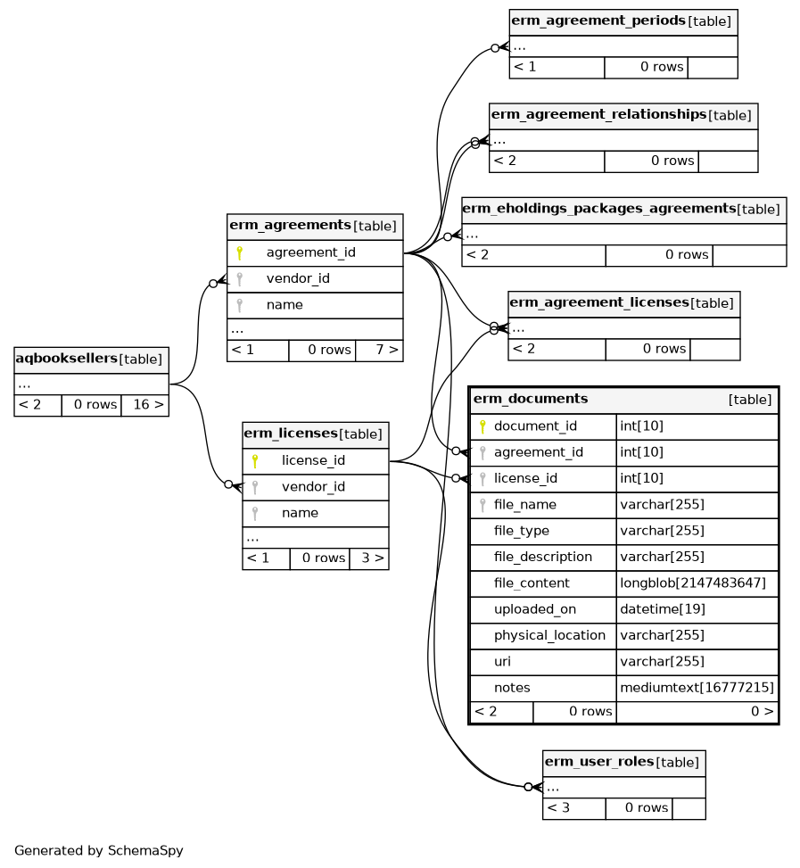
Columns
| Column | Type | Size | Nulls | Auto | Default | Children | Parents | Comments | |||
|---|---|---|---|---|---|---|---|---|---|---|---|
| document_id | INT | 10 | √ | null |
|
|
primary key |
||||
| agreement_id | INT | 10 | √ | null |
|
|
link to the agreement |
||||
| license_id | INT | 10 | √ | null |
|
|
link to the license |
||||
| file_name | VARCHAR | 255 | √ | null |
|
|
name of the file |
||||
| file_type | VARCHAR | 255 | √ | null |
|
|
type of the file |
||||
| file_description | VARCHAR | 255 | √ | null |
|
|
description of the file |
||||
| file_content | LONGBLOB | 2147483647 | √ | null |
|
|
the content of the file |
||||
| uploaded_on | DATETIME | 19 | √ | null |
|
|
datetime when the file as attached |
||||
| physical_location | VARCHAR | 255 | √ | null |
|
|
physical location of the document |
||||
| uri | VARCHAR | 255 | √ | null |
|
|
URI of the document |
||||
| notes | MEDIUMTEXT | 16777215 | √ | null |
|
|
notes about this relationship |
Indexes
| Constraint Name | Type | Sort | Column(s) |
|---|---|---|---|
| PRIMARY | Primary key | Asc | document_id |
| erm_documents_ibfk_1 | Performance | Asc | agreement_id |
| erm_documents_ibfk_2 | Performance | Asc | license_id |



