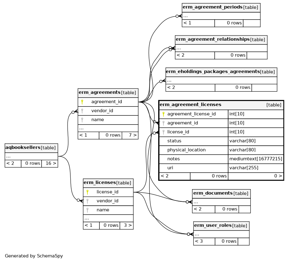
Columns
| Column | Type | Size | Nulls | Auto | Default | Children | Parents | Comments | |||
|---|---|---|---|---|---|---|---|---|---|---|---|
| agreement_license_id | INT | 10 | √ | null |
|
|
primary key |
||||
| agreement_id | INT | 10 | null |
|
|
link to the agreement |
|||||
| license_id | INT | 10 | null |
|
|
link to the license |
|||||
| status | VARCHAR | 80 | null |
|
|
current status of the license |
|||||
| physical_location | VARCHAR | 80 | √ | null |
|
|
physical location of the license |
||||
| notes | MEDIUMTEXT | 16777215 | √ | null |
|
|
notes about this license |
||||
| uri | VARCHAR | 255 | √ | null |
|
|
URI of the license |
Indexes
| Constraint Name | Type | Sort | Column(s) |
|---|---|---|---|
| PRIMARY | Primary key | Asc | agreement_license_id |
| erm_agreement_licenses_ibfk_2 | Performance | Asc | license_id |
| erm_agreement_licenses_uniq | Must be unique | Asc/Asc | agreement_id + license_id |



