Columns
| Column | Type | Size | Nulls | Auto | Default | Children | Parents | Comments | |||
|---|---|---|---|---|---|---|---|---|---|---|---|
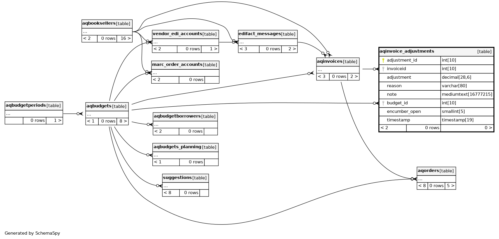
| adjustment_id | INT | 10 | √ | null |
|
|
primary key for adjustments |
||||
| invoiceid | INT | 10 | null |
|
|
foreign key to link an adjustment to an invoice |
|||||
| adjustment | DECIMAL | 28,6 | √ | null |
|
|
amount of adjustment |
||||
| reason | VARCHAR | 80 | √ | null |
|
|
reason for adjustment defined by authorised values in ADJ_REASON category |
||||
| note | MEDIUMTEXT | 16777215 | √ | null |
|
|
text to explain adjustment |
||||
| budget_id | INT | 10 | √ | null |
|
|
optional link to budget to apply adjustment to |
||||
| encumber_open | SMALLINT | 5 | 1 |
|
|
whether or not to encumber the funds when invoice is still open, 1 = yes, 0 = no |
|||||
| timestamp | TIMESTAMP | 19 | current_timestamp() |
|
|
timestamp of last adjustment to adjustment |
Indexes
| Constraint Name | Type | Sort | Column(s) |
|---|---|---|---|
| PRIMARY | Primary key | Asc | adjustment_id |
| aqinvoice_adjustments_fk_budget_id | Performance | Asc | budget_id |
| aqinvoice_adjustments_fk_invoiceid | Performance | Asc | invoiceid |

