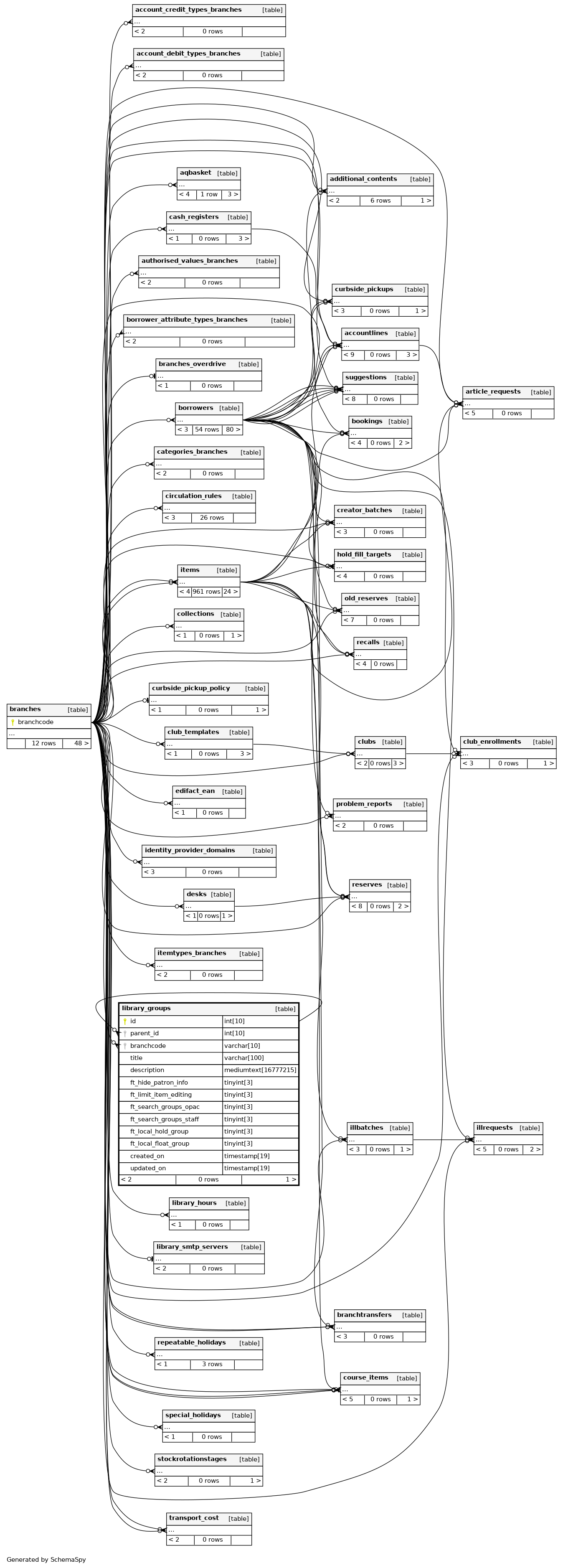
Columns
| Column | Type | Size | Nulls | Auto | Default | Children | Parents | Comments | |||
|---|---|---|---|---|---|---|---|---|---|---|---|
| id | INT | 10 | √ | null |
|
|
unique id for each group |
||||
| parent_id | INT | 10 | √ | NULL |
|
|
if this is a child group, the id of the parent group |
||||
| branchcode | VARCHAR | 10 | √ | NULL |
|
|
The branchcode of a branch belonging to the parent group |
||||
| title | VARCHAR | 100 | √ | NULL |
|
|
Short description of the group |
||||
| description | MEDIUMTEXT | 16777215 | √ | NULL |
|
|
Longer explanation of the group, if necessary |
||||
| ft_hide_patron_info | TINYINT | 3 | 0 |
|
|
Turn on the feature ‘Hide patron’s info’ for this group |
|||||
| ft_limit_item_editing | TINYINT | 3 | 0 |
|
|
Turn on the feature “Limit item editing by group” for this group |
|||||
| ft_search_groups_opac | TINYINT | 3 | 0 |
|
|
Use this group for staff side search groups |
|||||
| ft_search_groups_staff | TINYINT | 3 | 0 |
|
|
Use this group for opac side search groups |
|||||
| ft_local_hold_group | TINYINT | 3 | 0 |
|
|
Use this group to identify libraries as pick up location for holds |
|||||
| ft_local_float_group | TINYINT | 3 | 0 |
|
|
Use this group to identify libraries as part of float group |
|||||
| created_on | TIMESTAMP | 19 | √ | NULL |
|
|
Date and time of creation |
||||
| updated_on | TIMESTAMP | 19 | current_timestamp() |
|
|
Date and time of last |
Indexes
| Constraint Name | Type | Sort | Column(s) |
|---|---|---|---|
| library_groups_s_pk | Primary key | Asc | id |
| branchcode | Performance | Asc | branchcode |
| library_groups_uniq_2 | Must be unique | Asc/Asc | parent_id + branchcode |
| PRIMARY | Must be unique | Asc | id |
| title | Must be unique | Asc | title |

