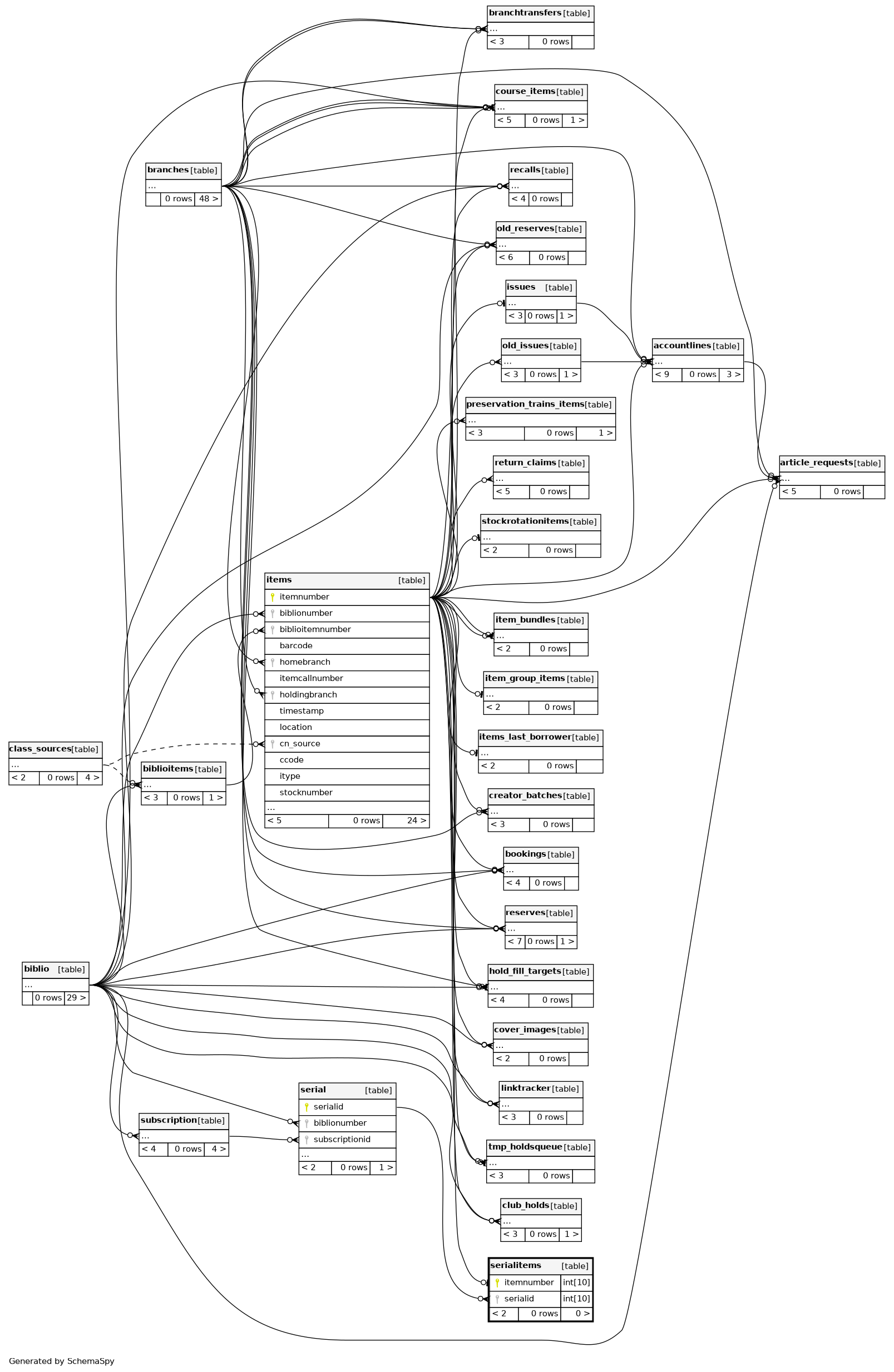
serialitems

0 rows


Columns

Column Type Size Nulls Auto Default Children Parents Comments
itemnumber INT 10 null
items.itemnumber serialitems_sfk_2 C
serialid INT 10 null
serial.serialid serialitems_sfk_1 C

Indexes

Constraint Name Type Sort Column(s)
PRIMARY Primary key Asc itemnumber
serialitems_sfk_1 Performance Asc serialid

Relationships