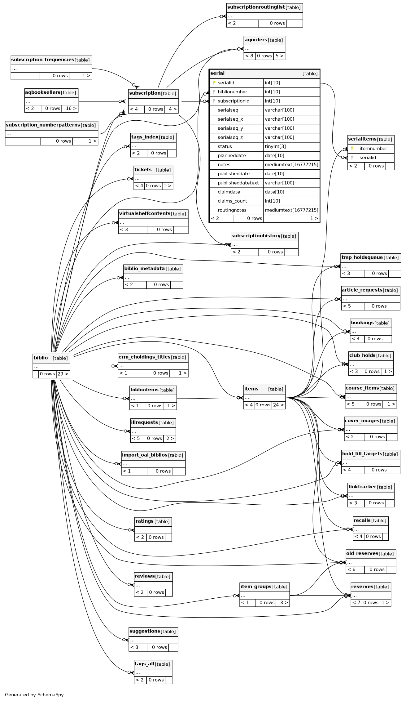
Columns
| Column | Type | Size | Nulls | Auto | Default | Children | Parents | Comments | |||
|---|---|---|---|---|---|---|---|---|---|---|---|
| serialid | INT | 10 | √ | null |
|
|
unique key for the issue |
||||
| biblionumber | INT | 10 | null |
|
|
foreign key for the biblio.biblionumber that this issue is attached to |
|||||
| subscriptionid | INT | 10 | null |
|
|
foreign key to the subscription.subscriptionid that this issue is part of |
|||||
| serialseq | VARCHAR | 100 |
|
|
issue information (volume, number, etc) |
||||||
| serialseq_x | VARCHAR | 100 | √ | null |
|
|
first part of issue information |
||||
| serialseq_y | VARCHAR | 100 | √ | null |
|
|
second part of issue information |
||||
| serialseq_z | VARCHAR | 100 | √ | null |
|
|
third part of issue information |
||||
| status | TINYINT | 3 | 0 |
|
|
status code for this issue (see manual for full descriptions) |
|||||
| planneddate | DATE | 10 | √ | null |
|
|
date expected |
||||
| notes | MEDIUMTEXT | 16777215 | √ | null |
|
|
notes |
||||
| publisheddate | DATE | 10 | √ | null |
|
|
date published |
||||
| publisheddatetext | VARCHAR | 100 | √ | null |
|
|
date published (descriptive) |
||||
| claimdate | DATE | 10 | √ | null |
|
|
date claimed |
||||
| claims_count | INT | 10 | √ | 0 |
|
|
number of claims made related to this issue |
||||
| routingnotes | MEDIUMTEXT | 16777215 | √ | null |
|
|
notes from the routing list |
Indexes
| Constraint Name | Type | Sort | Column(s) |
|---|---|---|---|
| PRIMARY | Primary key | Asc | serialid |
| serial_ibfk_1 | Performance | Asc | biblionumber |
| serial_ibfk_2 | Performance | Asc | subscriptionid |



