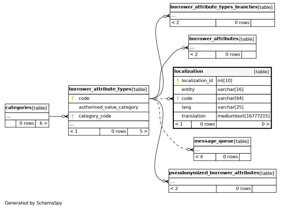
Columns
| Column | Type | Size | Nulls | Auto | Default | Children | Parents | Comments | |||
|---|---|---|---|---|---|---|---|---|---|---|---|
| localization_id | INT | 10 | √ | null |
|
|
|||||
| entity | VARCHAR | 16 | null |
|
|
||||||
| code | VARCHAR | 64 | null |
|
|
||||||
| lang | VARCHAR | 25 | null |
|
|
could be a foreign key |
|||||
| translation | MEDIUMTEXT | 16777215 | √ | null |
|
|
Indexes
| Constraint Name | Type | Sort | Column(s) |
|---|---|---|---|
| PRIMARY | Primary key | Asc | localization_id |
| entity_code_lang | Must be unique | Asc/Asc/Asc | entity + code + lang |


