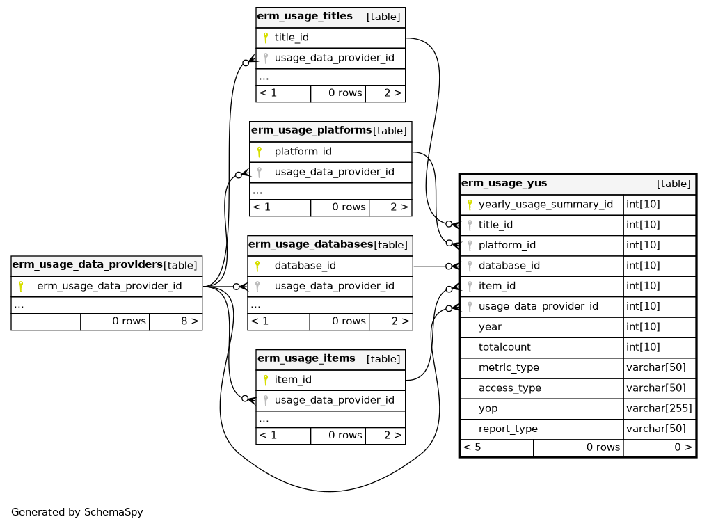
Columns
| Column | Type | Size | Nulls | Auto | Default | Children | Parents | Comments | |||
|---|---|---|---|---|---|---|---|---|---|---|---|
| yearly_usage_summary_id | INT | 10 | √ | null |
|
|
primary key |
||||
| title_id | INT | 10 | √ | null |
|
|
item title id number |
||||
| platform_id | INT | 10 | √ | null |
|
|
platform id number |
||||
| database_id | INT | 10 | √ | null |
|
|
database id number |
||||
| item_id | INT | 10 | √ | null |
|
|
item id number |
||||
| usage_data_provider_id | INT | 10 | √ | null |
|
|
item title id number |
||||
| year | INT | 10 | √ | null |
|
|
year of usage statistics |
||||
| totalcount | INT | 10 | √ | null |
|
|
usage count for the title |
||||
| metric_type | VARCHAR | 50 | √ | null |
|
|
metric type for the usage statistic |
||||
| access_type | VARCHAR | 50 | √ | null |
|
|
access type for the usage statistic |
||||
| yop | VARCHAR | 255 | √ | null |
|
|
year of publication for the usage statistic |
||||
| report_type | VARCHAR | 50 | √ | null |
|
|
report type for the usage statistic |
Indexes
| Constraint Name | Type | Sort | Column(s) |
|---|---|---|---|
| PRIMARY | Primary key | Asc | yearly_usage_summary_id |
| erm_usage_yus_ibfk_1 | Performance | Asc | title_id |
| erm_usage_yus_ibfk_2 | Performance | Asc | usage_data_provider_id |
| erm_usage_yus_ibfk_3 | Performance | Asc | platform_id |
| erm_usage_yus_ibfk_4 | Performance | Asc | database_id |
| erm_usage_yus_ibfk_5 | Performance | Asc | item_id |

