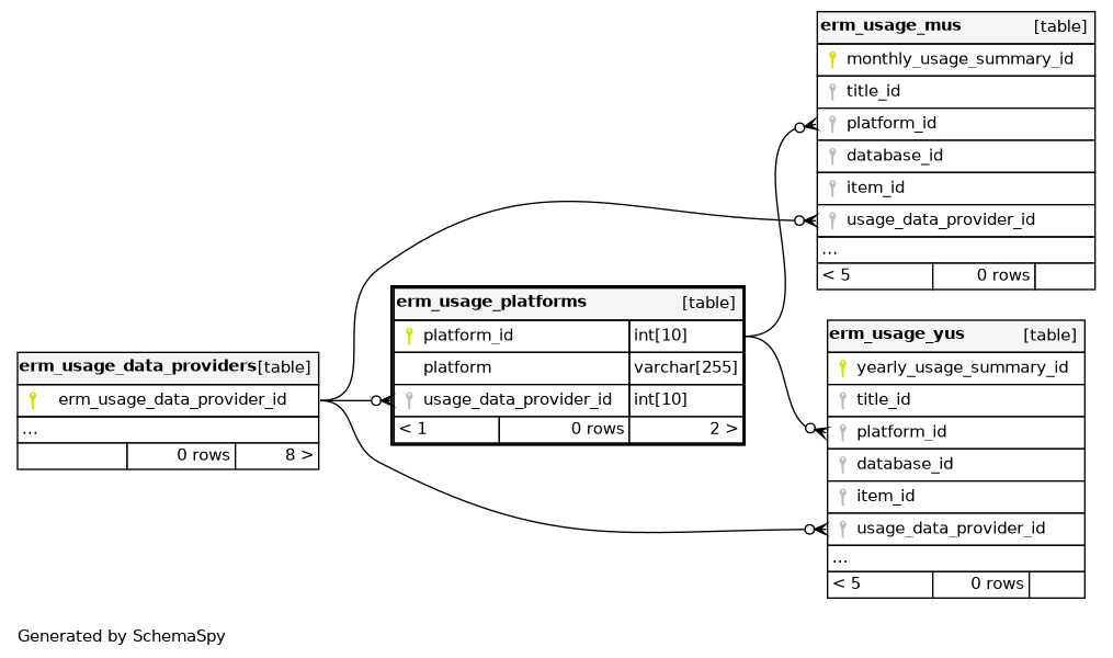
Columns
| Column | Type | Size | Nulls | Auto | Default | Children | Parents | Comments | ||||||
|---|---|---|---|---|---|---|---|---|---|---|---|---|---|---|
| platform_id | INT | 10 | √ | null |
|
|
primary key |
|||||||
| platform | VARCHAR | 255 | √ | null |
|
|
item title |
|||||||
| usage_data_provider_id | INT | 10 | null |
|
|
data provider the platform is harvested by |
Indexes
| Constraint Name | Type | Sort | Column(s) |
|---|---|---|---|
| PRIMARY | Primary key | Asc | platform_id |
| erm_usage_platforms_ibfk_1 | Performance | Asc | usage_data_provider_id |

