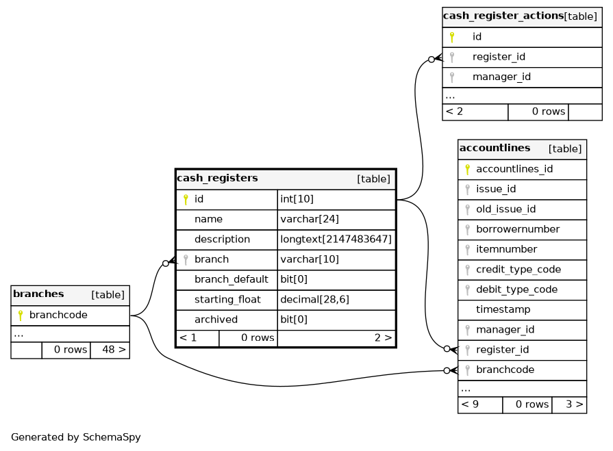
Columns
| Column | Type | Size | Nulls | Auto | Default | Children | Parents | Comments | ||||||
|---|---|---|---|---|---|---|---|---|---|---|---|---|---|---|
| id | INT | 10 | √ | null |
|
|
unique identifier for each account register |
|||||||
| name | VARCHAR | 24 | null |
|
|
the user friendly identifier for each account register |
||||||||
| description | LONGTEXT | 2147483647 | null |
|
|
the user friendly description for each account register |
||||||||
| branch | VARCHAR | 10 | null |
|
|
the foreign key the library this account register belongs |
||||||||
| branch_default | BIT | 0 | 0 |
|
|
boolean flag to denote that this till is the branch default |
||||||||
| starting_float | DECIMAL | 28,6 | √ | null |
|
|
the starting float this account register should be assigned |
|||||||
| archived | BIT | 0 | 0 |
|
|
boolean flag to denote if this till is archived or not |
Indexes
| Constraint Name | Type | Sort | Column(s) |
|---|---|---|---|
| PRIMARY | Primary key | Asc | id |
| cash_registers_branch | Performance | Asc | branch |
| name | Must be unique | Asc/Asc | name + branch |

