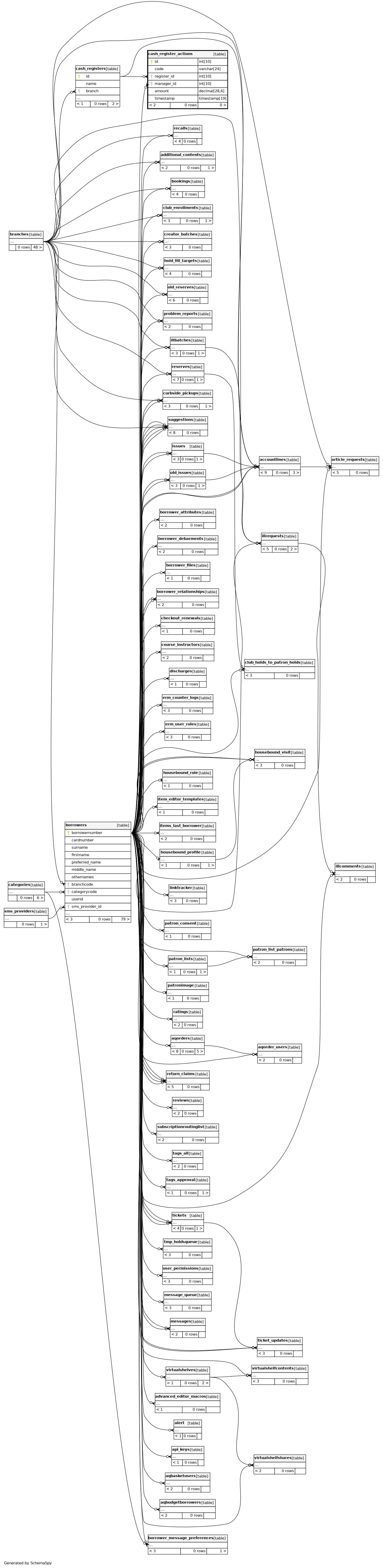
Columns
| Column | Type | Size | Nulls | Auto | Default | Children | Parents | Comments | |||
|---|---|---|---|---|---|---|---|---|---|---|---|
| id | INT | 10 | √ | null |
|
|
unique identifier for each account register action |
||||
| code | VARCHAR | 24 | null |
|
|
action code denoting the type of action recorded (enum), |
|||||
| register_id | INT | 10 | null |
|
|
id of cash_register this action belongs to, |
|||||
| manager_id | INT | 10 | null |
|
|
staff member performing the action |
|||||
| amount | DECIMAL | 28,6 | √ | null |
|
|
amount recorded in action (signed) |
||||
| timestamp | TIMESTAMP | 19 | current_timestamp() |
|
|
Indexes
| Constraint Name | Type | Sort | Column(s) |
|---|---|---|---|
| PRIMARY | Primary key | Asc | id |
| cash_register_actions_manager | Performance | Asc | manager_id |
| cash_register_actions_register | Performance | Asc | register_id |

