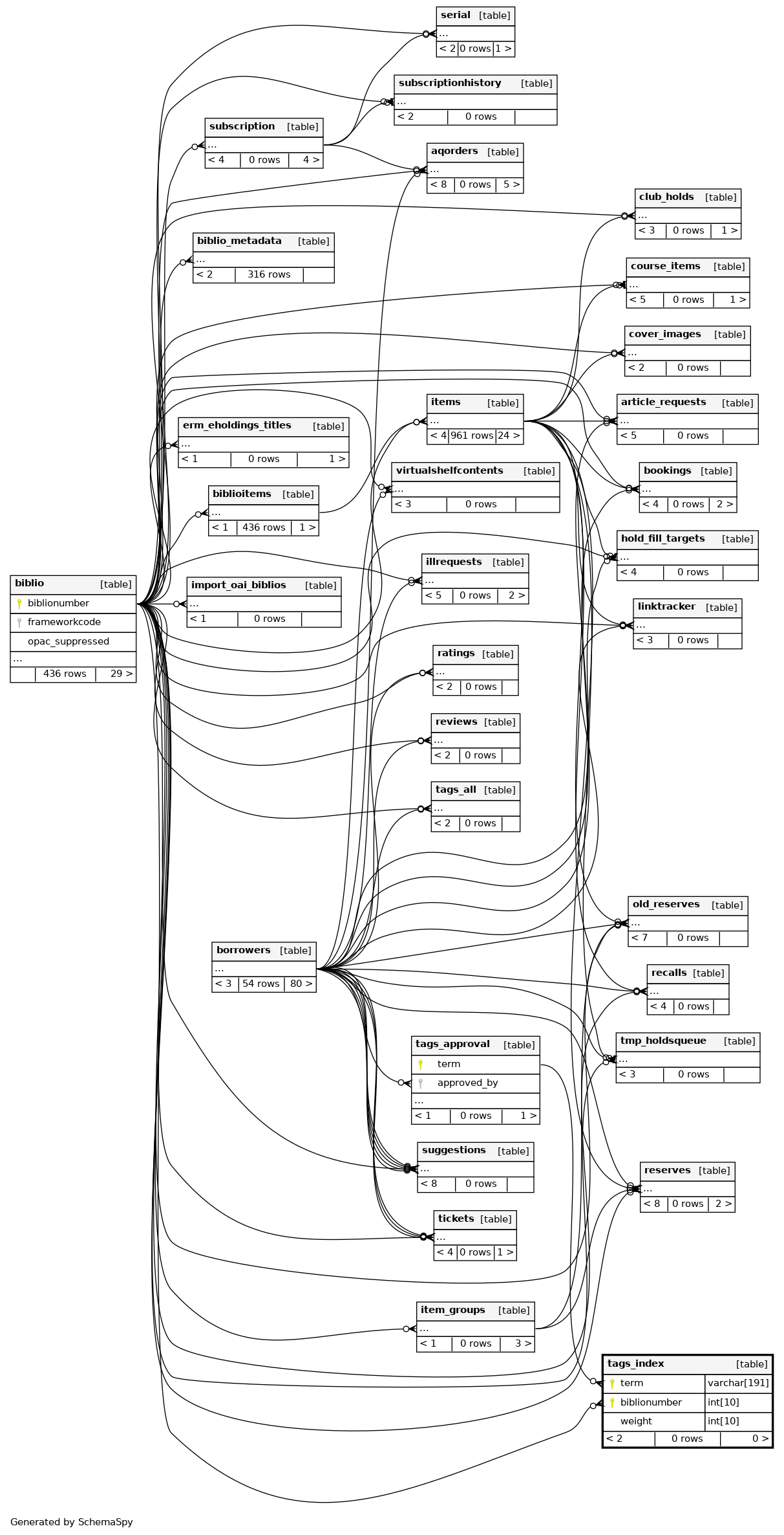
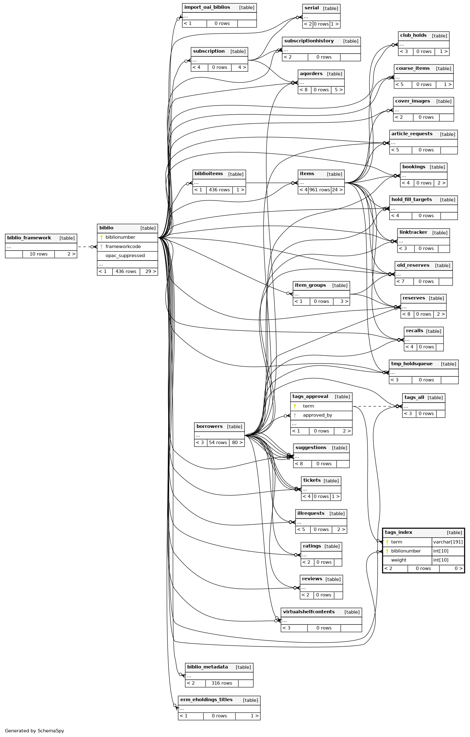
Columns
| Column | Type | Size | Nulls | Auto | Default | Children | Parents | Comments | |||
|---|---|---|---|---|---|---|---|---|---|---|---|
| term | VARCHAR | 191 | null |
|
|
the tag |
|||||
| biblionumber | INT | 10 | null |
|
|
the bib record this tag was used on (biblio.biblionumber) |
|||||
| weight | INT | 10 | 1 |
|
|
the number of times this term was used on this bib record |
Indexes
| Constraint Name | Type | Sort | Column(s) |
|---|---|---|---|
| tags_index_s_pk | Primary key | Asc/Asc | term + biblionumber |
| PRIMARY | Must be unique | Asc/Asc | term + biblionumber |
| tags_index_biblionumber_fk_1 | Performance | Asc | biblionumber |



