Columns
| Column | Type | Size | Nulls | Auto | Default | Children | Parents | Comments | |||
|---|---|---|---|---|---|---|---|---|---|---|---|
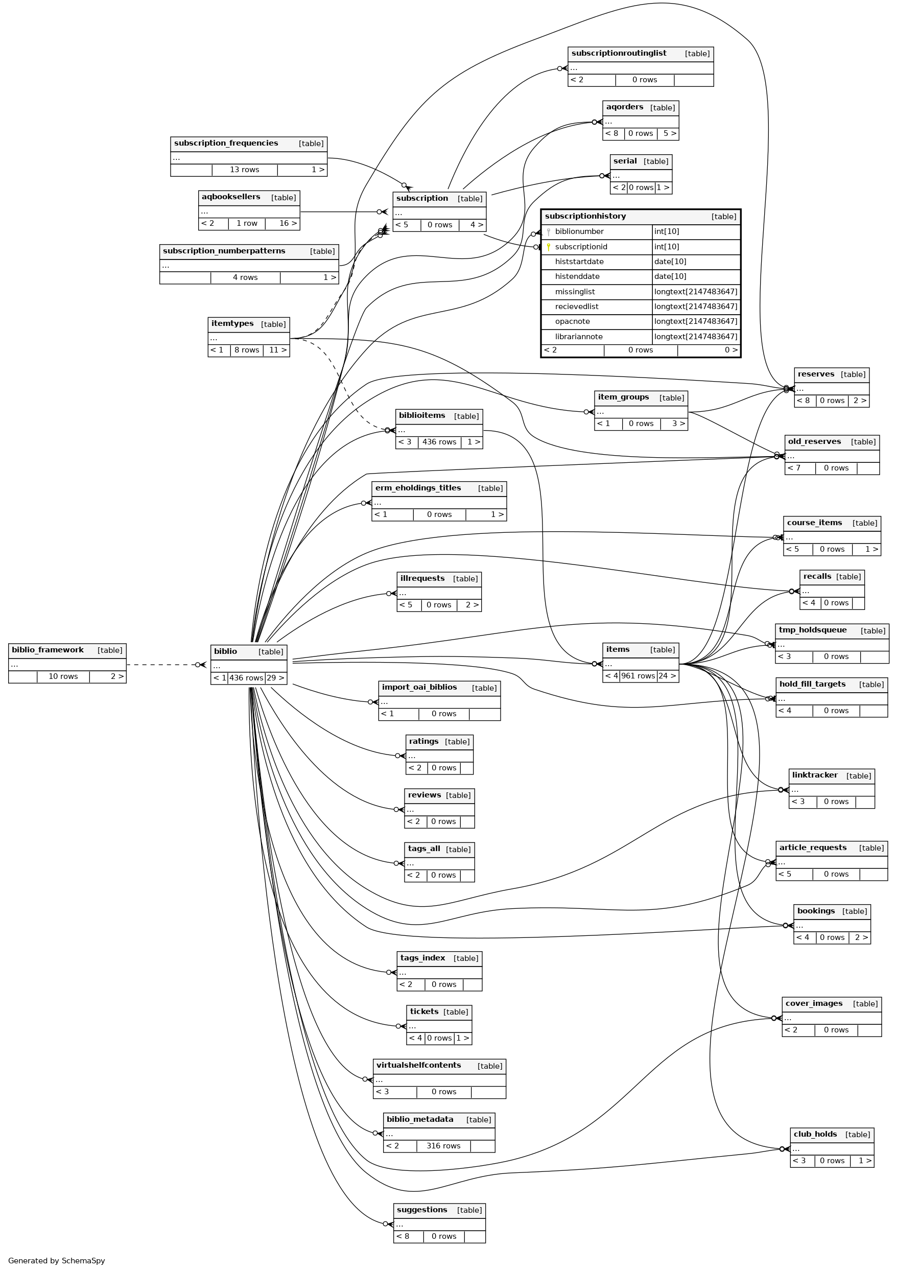
| biblionumber | INT | 10 | null |
|
|
||||||
| subscriptionid | INT | 10 | null |
|
|
||||||
| histstartdate | DATE | 10 | √ | NULL |
|
|
|||||
| histenddate | DATE | 10 | √ | NULL |
|
|
|||||
| missinglist | LONGTEXT | 2147483647 | null |
|
|
||||||
| recievedlist | LONGTEXT | 2147483647 | null |
|
|
||||||
| opacnote | LONGTEXT | 2147483647 | √ | NULL |
|
|
|||||
| librariannote | LONGTEXT | 2147483647 | √ | NULL |
|
|
Indexes
| Constraint Name | Type | Sort | Column(s) |
|---|---|---|---|
| subscriptionhistory_s_pk | Primary key | Asc | subscriptionid |
| PRIMARY | Must be unique | Asc | subscriptionid |
| subscription_history_ibfk_1 | Performance | Asc | biblionumber |



