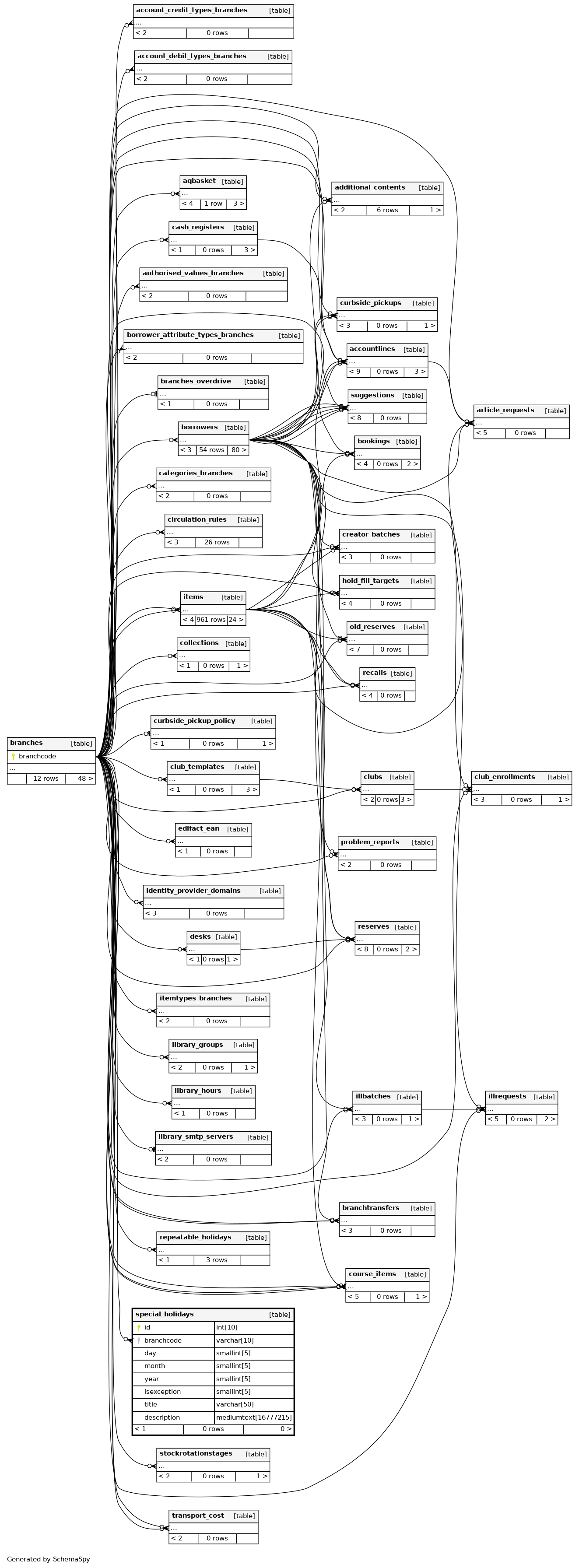
Columns
| Column | Type | Size | Nulls | Auto | Default | Children | Parents | Comments | |||
|---|---|---|---|---|---|---|---|---|---|---|---|
| id | INT | 10 | √ | null |
|
|
unique identifier assigned by Koha |
||||
| branchcode | VARCHAR | 10 | null |
|
|
foreign key from the branches table, defines which branch this closing is for |
|||||
| day | SMALLINT | 5 | 0 |
|
|
day of the month this closing is on |
|||||
| month | SMALLINT | 5 | 0 |
|
|
month this closing is in |
|||||
| year | SMALLINT | 5 | 0 |
|
|
year this closing is in |
|||||
| isexception | SMALLINT | 5 | 1 |
|
|
is this a holiday exception to a repeatable holiday (1 for yes, 0 for no) |
|||||
| title | VARCHAR | 50 | '' |
|
|
title for this closing |
|||||
| description | MEDIUMTEXT | 16777215 | null |
|
|
description of this closing |
Indexes
| Constraint Name | Type | Sort | Column(s) |
|---|---|---|---|
| special_holidays_s_pk | Primary key | Asc | id |
| PRIMARY | Must be unique | Asc | id |
| special_holidays_ibfk_1 | Performance | Asc | branchcode |

