Columns
| Column | Type | Size | Nulls | Auto | Default | Children | Parents | Comments | |||
|---|---|---|---|---|---|---|---|---|---|---|---|
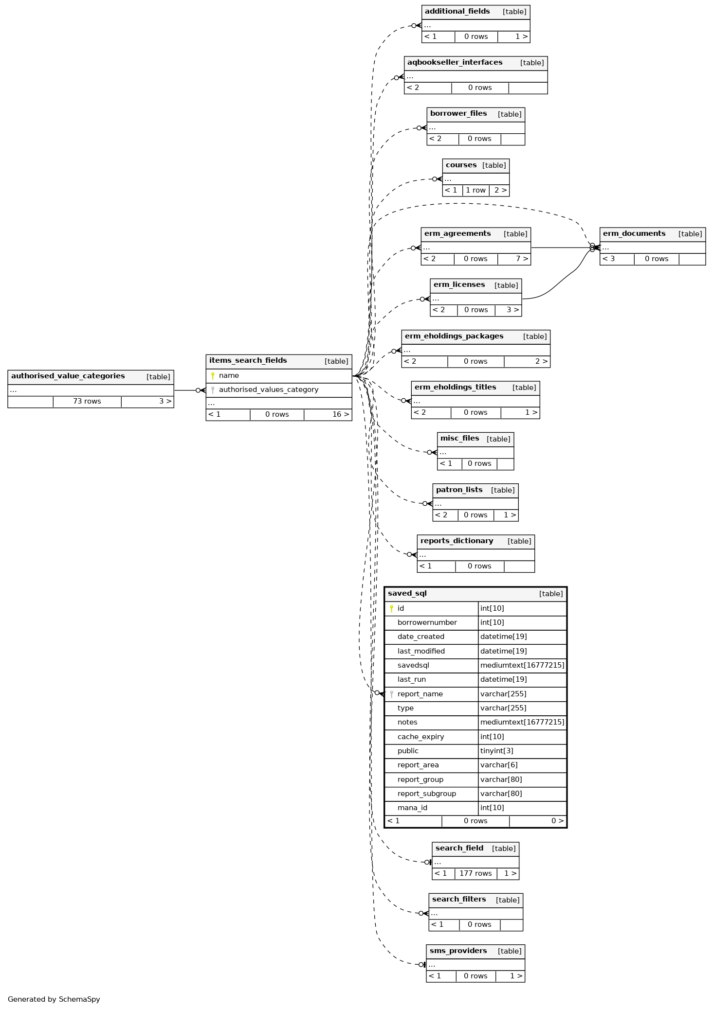
| id | INT | 10 | √ | null |
|
|
unique id and primary key assigned by Koha |
||||
| borrowernumber | INT | 10 | √ | NULL |
|
|
the staff member who created this report (borrowers.borrowernumber) |
||||
| date_created | DATETIME | 19 | √ | NULL |
|
|
the date this report was created |
||||
| last_modified | DATETIME | 19 | √ | NULL |
|
|
the date this report was last edited |
||||
| savedsql | MEDIUMTEXT | 16777215 | √ | NULL |
|
|
the SQL for this report |
||||
| last_run | DATETIME | 19 | √ | NULL |
|
|
|||||
| report_name | VARCHAR | 255 | '' |
|
|
the name of this report |
|||||
| type | VARCHAR | 255 | √ | NULL |
|
|
always 1 for tabular |
||||
| notes | MEDIUMTEXT | 16777215 | √ | NULL |
|
|
the notes or description given to this report |
||||
| cache_expiry | INT | 10 | 300 |
|
|
||||||
| public | TINYINT | 3 | 0 |
|
|
||||||
| report_area | VARCHAR | 6 | √ | NULL |
|
|
|||||
| report_group | VARCHAR | 80 | √ | NULL |
|
|
|||||
| report_subgroup | VARCHAR | 80 | √ | NULL |
|
|
|||||
| mana_id | INT | 10 | √ | NULL |
|
|
Indexes
| Constraint Name | Type | Sort | Column(s) |
|---|---|---|---|
| saved_sql_s_pk | Primary key | Asc | id |
| boridx | Performance | Asc | borrowernumber |
| PRIMARY | Must be unique | Asc | id |
| sql_area_group_idx | Performance | Asc/Asc | report_group + report_subgroup |


