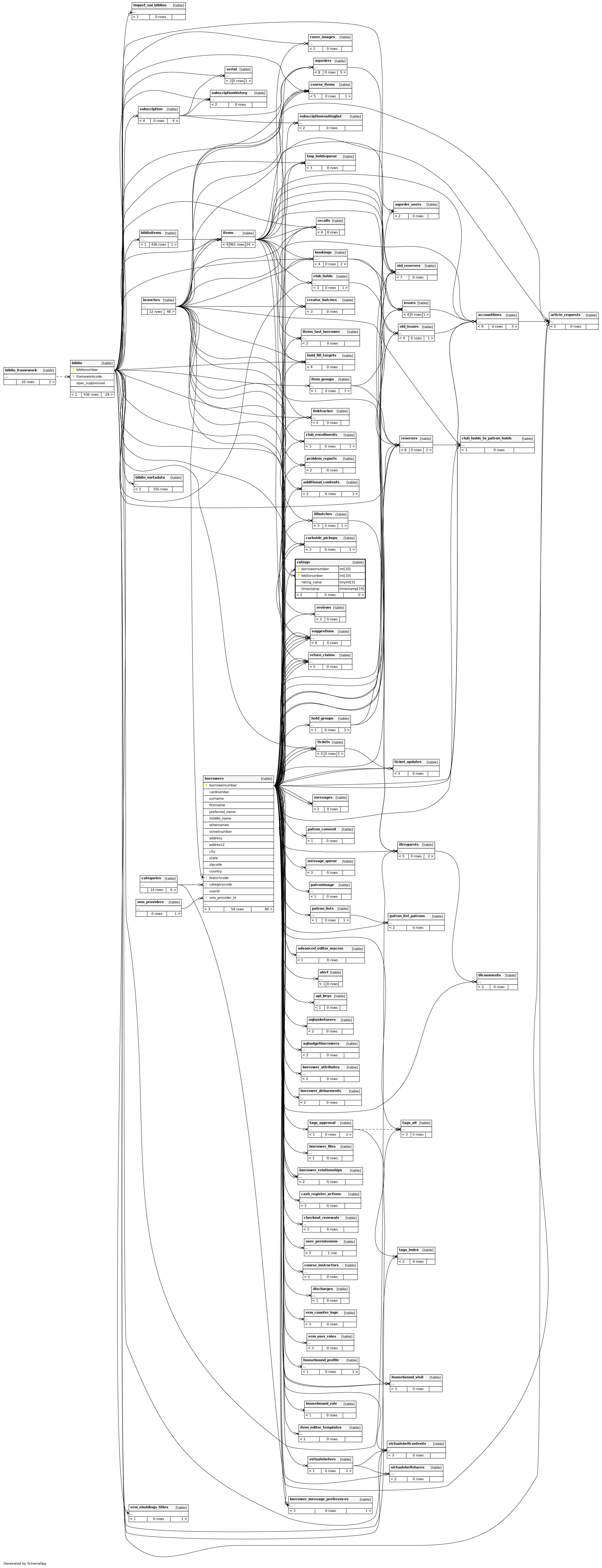
Columns
| Column | Type | Size | Nulls | Auto | Default | Children | Parents | Comments | |||
|---|---|---|---|---|---|---|---|---|---|---|---|
| borrowernumber | INT | 10 | null |
|
|
the borrowernumber of the patron who left this rating (borrowers.borrowernumber) |
|||||
| biblionumber | INT | 10 | null |
|
|
the biblio this rating is for (biblio.biblionumber) |
|||||
| rating_value | TINYINT | 3 | null |
|
|
the rating, from 1 to 5 |
|||||
| timestamp | TIMESTAMP | 19 | current_timestamp() |
|
|
Indexes
| Constraint Name | Type | Sort | Column(s) |
|---|---|---|---|
| ratings_s_pk | Primary key | Asc/Asc | borrowernumber + biblionumber |
| PRIMARY | Must be unique | Asc/Asc | borrowernumber + biblionumber |
| ratings_ibfk_2 | Performance | Asc | biblionumber |



