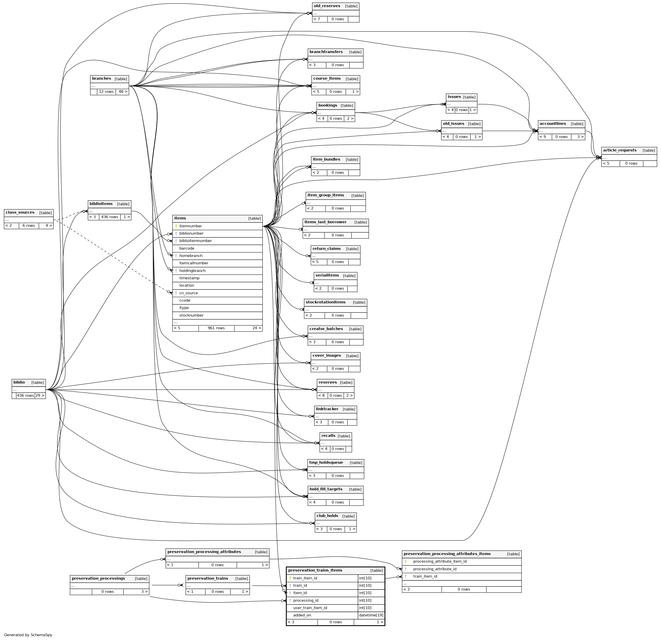
Columns
| Column | Type | Size | Nulls | Auto | Default | Children | Parents | Comments | |||
|---|---|---|---|---|---|---|---|---|---|---|---|
| train_item_id | INT | 10 | √ | null |
|
|
primary key |
||||
| train_id | INT | 10 | null |
|
|
link with preservation_train |
|||||
| item_id | INT | 10 | null |
|
|
link with items |
|||||
| processing_id | INT | 10 | √ | NULL |
|
|
specific processing for this item |
||||
| user_train_item_id | INT | 10 | null |
|
|
train item id for this train, starts from 1 |
|||||
| added_on | DATETIME | 19 | √ | NULL |
|
|
added date |
Indexes
| Constraint Name | Type | Sort | Column(s) |
|---|---|---|---|
| preservation_trains_items_s_pk | Primary key | Asc | train_item_id |
| preservation_item_ibfk_2 | Performance | Asc | item_id |
| preservation_item_ibfk_3 | Performance | Asc | processing_id |
| PRIMARY | Must be unique | Asc | train_item_id |
| train_id | Must be unique | Asc/Asc | train_id + item_id |



