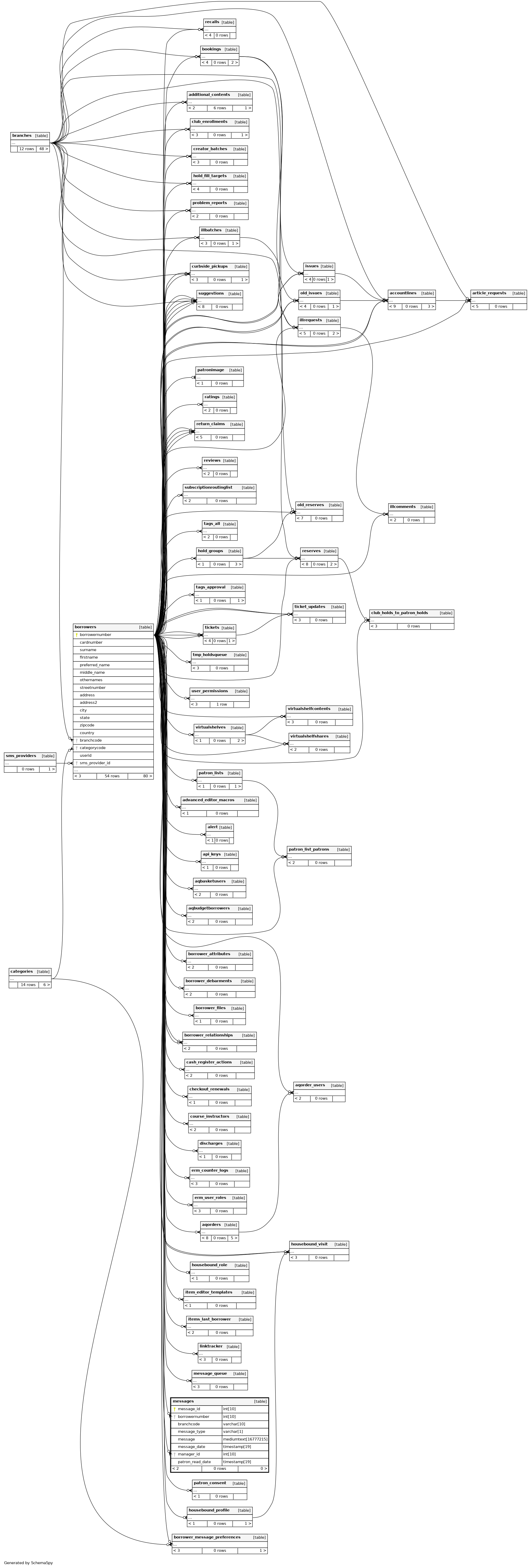
Columns
| Column | Type | Size | Nulls | Auto | Default | Children | Parents | Comments | |||
|---|---|---|---|---|---|---|---|---|---|---|---|
| message_id | INT | 10 | √ | null |
|
|
unique identifier assigned by Koha |
||||
| borrowernumber | INT | 10 | null |
|
|
foreign key linking this message to the borrowers table |
|||||
| branchcode | VARCHAR | 10 | √ | NULL |
|
|
foreign key linking the message to the branches table |
||||
| message_type | VARCHAR | 1 | null |
|
|
whether the message is for the librarians (L) or the patron (B) |
|||||
| message | MEDIUMTEXT | 16777215 | null |
|
|
the text of the message |
|||||
| message_date | TIMESTAMP | 19 | current_timestamp() |
|
|
the date and time the message was written |
|||||
| manager_id | INT | 10 | √ | NULL |
|
|
creator of message |
||||
| patron_read_date | TIMESTAMP | 19 | √ | NULL |
|
|
the date and time the patron dismissed the message |
Indexes
| Constraint Name | Type | Sort | Column(s) |
|---|---|---|---|
| messages_s_pk | Primary key | Asc | message_id |
| messages_borrowernumber | Performance | Asc | borrowernumber |
| messages_ibfk_1 | Performance | Asc | manager_id |
| PRIMARY | Must be unique | Asc | message_id |

