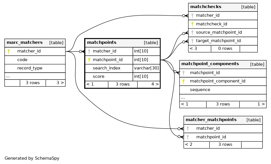
Columns
| Column | Type | Size | Nulls | Auto | Default | Children | Parents | Comments | ||||||||||||
|---|---|---|---|---|---|---|---|---|---|---|---|---|---|---|---|---|---|---|---|---|
| matcher_id | INT | 10 | null |
|
|
|||||||||||||||
| matchpoint_id | INT | 10 | √ | null |
|
|
||||||||||||||
| search_index | VARCHAR | 30 | '' |
|
|
|||||||||||||||
| score | INT | 10 | 0 |
|
|
Indexes
| Constraint Name | Type | Sort | Column(s) |
|---|---|---|---|
| matchpoints_s_pk | Primary key | Asc | matchpoint_id |
| matchpoints_ifbk_1 | Performance | Asc | matcher_id |
| PRIMARY | Must be unique | Asc | matchpoint_id |

