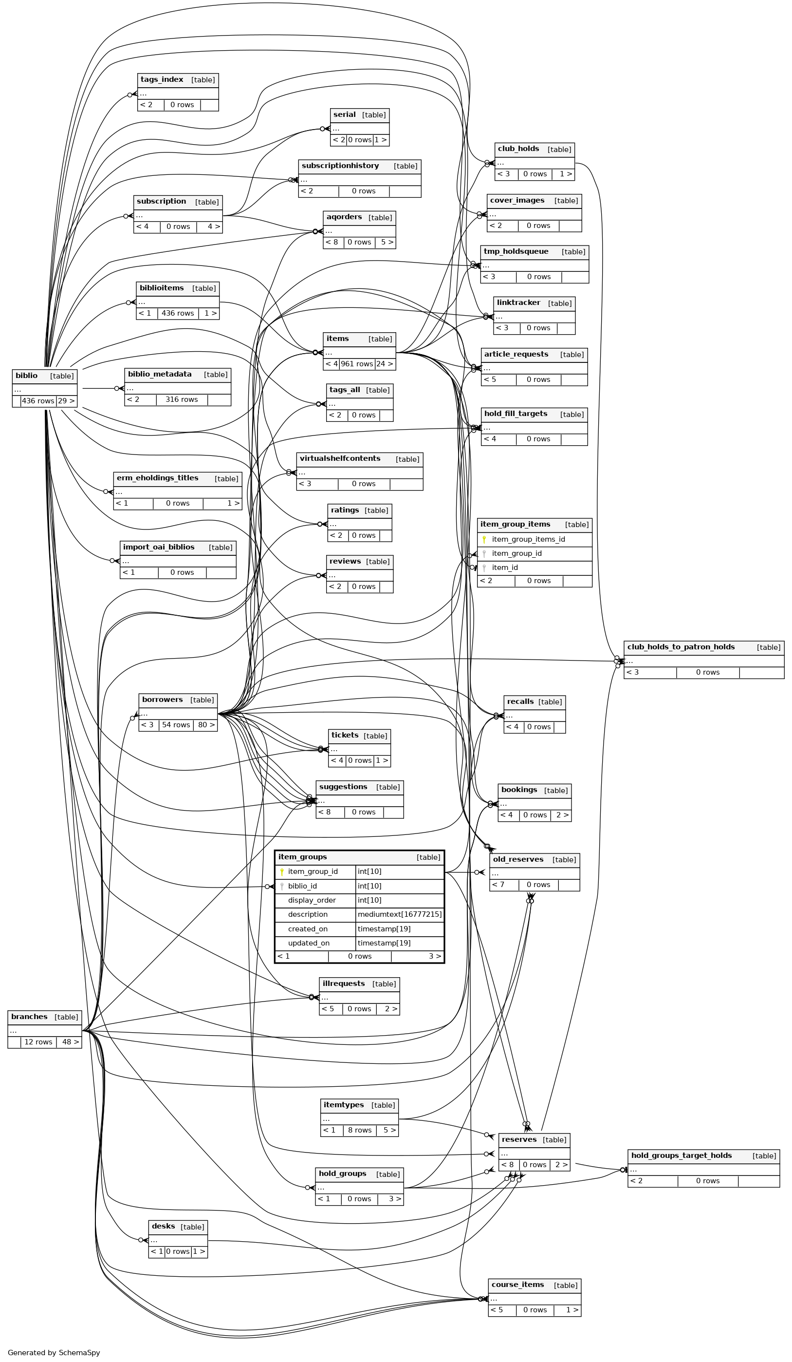
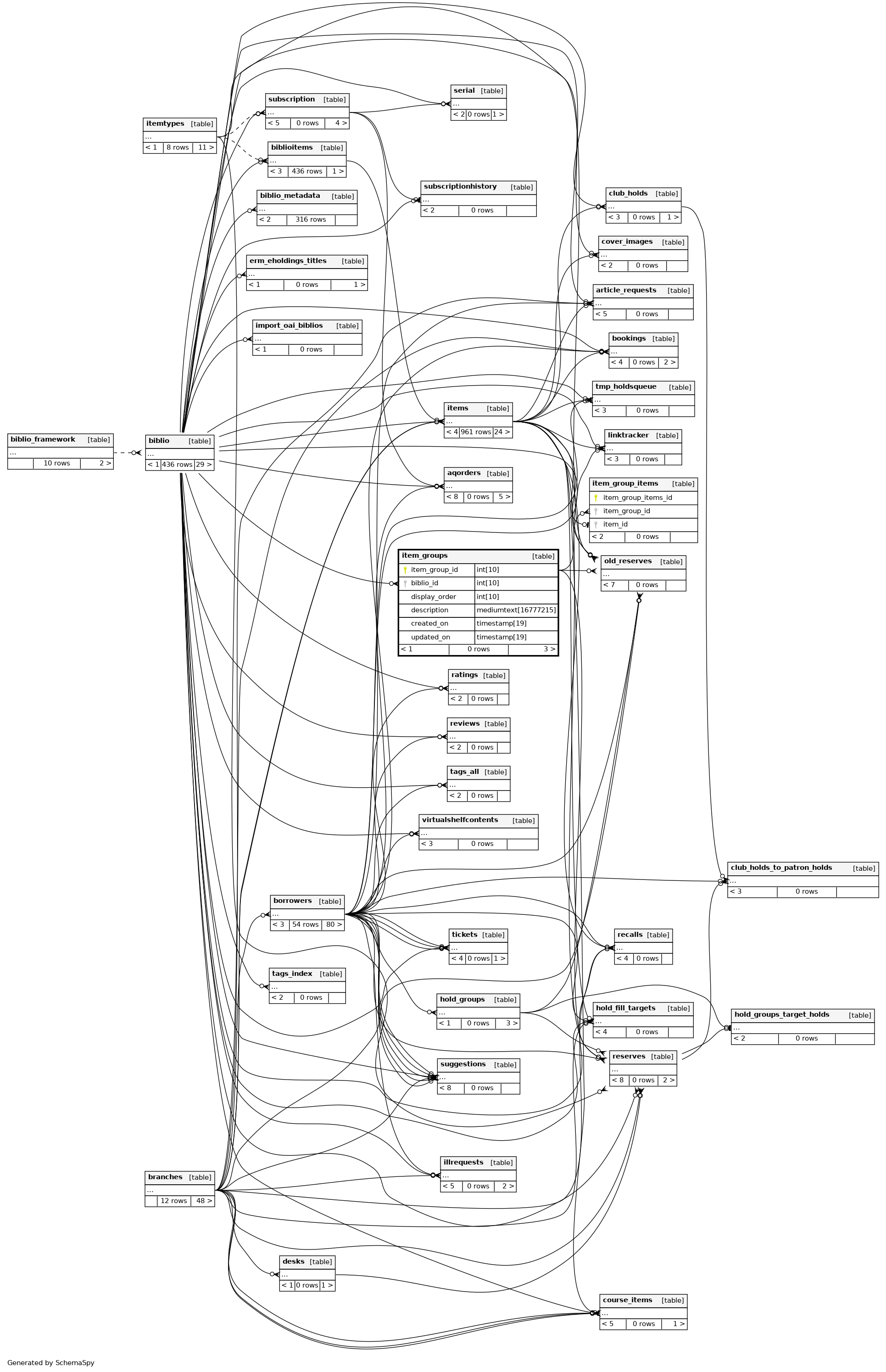
Columns
| Column | Type | Size | Nulls | Auto | Default | Children | Parents | Comments | |||||||||
|---|---|---|---|---|---|---|---|---|---|---|---|---|---|---|---|---|---|
| item_group_id | INT | 10 | √ | null |
|
|
id for the items group |
||||||||||
| biblio_id | INT | 10 | null |
|
|
id for the bibliographic record the group belongs to |
|||||||||||
| display_order | INT | 10 | 0 |
|
|
The ‘sort order’ for item_groups |
|||||||||||
| description | MEDIUMTEXT | 16777215 | √ | NULL |
|
|
A group description |
||||||||||
| created_on | TIMESTAMP | 19 | √ | NULL |
|
|
Time and date the group was created |
||||||||||
| updated_on | TIMESTAMP | 19 | current_timestamp() |
|
|
Time and date of the latest change on the group |
Indexes
| Constraint Name | Type | Sort | Column(s) |
|---|---|---|---|
| item_groups_s_pk | Primary key | Asc | item_group_id |
| item_groups_ibfk_1 | Performance | Asc | biblio_id |
| PRIMARY | Must be unique | Asc | item_group_id |



