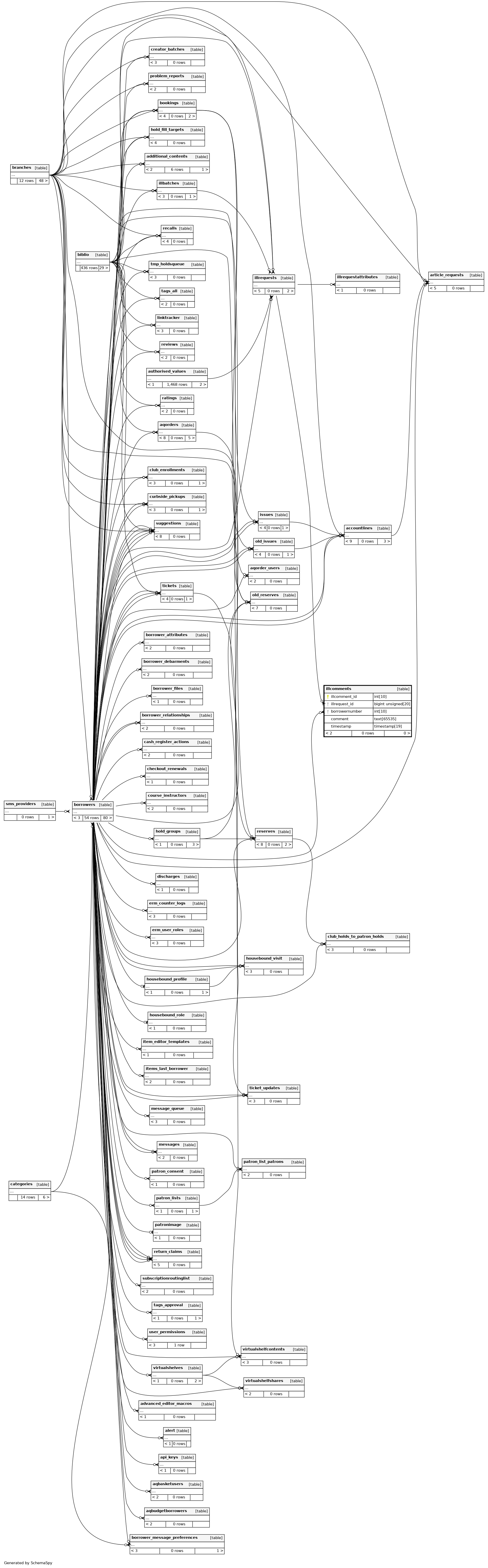
Columns
| Column | Type | Size | Nulls | Auto | Default | Children | Parents | Comments | |||
|---|---|---|---|---|---|---|---|---|---|---|---|
| illcomment_id | INT | 10 | √ | null |
|
|
Unique ID of the comment |
||||
| illrequest_id | BIGINT UNSIGNED | 20 | null |
|
|
ILL request number |
|||||
| borrowernumber | INT | 10 | √ | NULL |
|
|
Link to the user who made the comment (could be librarian, patron or ILL partner library) |
||||
| comment | TEXT | 65535 | √ | NULL |
|
|
The text of the comment |
||||
| timestamp | TIMESTAMP | 19 | current_timestamp() |
|
|
Date and time when the comment was made |
Indexes
| Constraint Name | Type | Sort | Column(s) |
|---|---|---|---|
| illcomments_s_pk | Primary key | Asc | illcomment_id |
| illcomments_bnfk | Performance | Asc | borrowernumber |
| illcomments_ifk | Performance | Asc | illrequest_id |
| PRIMARY | Must be unique | Asc | illcomment_id |

