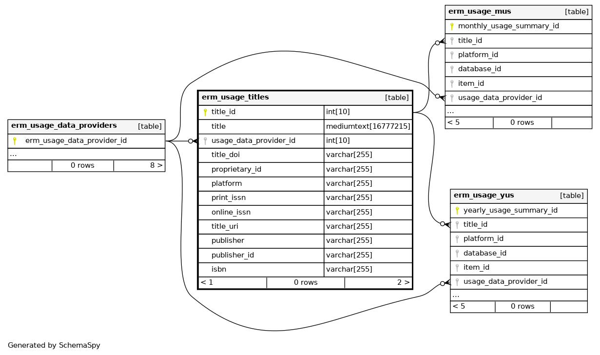
Columns
| Column | Type | Size | Nulls | Auto | Default | Children | Parents | Comments | ||||||
|---|---|---|---|---|---|---|---|---|---|---|---|---|---|---|
| title_id | INT | 10 | √ | null |
|
|
primary key |
|||||||
| title | MEDIUMTEXT | 16777215 | √ | NULL |
|
|
item title |
|||||||
| usage_data_provider_id | INT | 10 | null |
|
|
platform the title is harvested by |
||||||||
| title_doi | VARCHAR | 255 | √ | NULL |
|
|
DOI number for the title |
|||||||
| proprietary_id | VARCHAR | 255 | √ | NULL |
|
|
Proprietary_ID for the title |
|||||||
| platform | VARCHAR | 255 | √ | NULL |
|
|
platform for the title |
|||||||
| print_issn | VARCHAR | 255 | √ | NULL |
|
|
Print ISSN number for the title |
|||||||
| online_issn | VARCHAR | 255 | √ | NULL |
|
|
Online ISSN number for the title |
|||||||
| title_uri | VARCHAR | 255 | √ | NULL |
|
|
URI number for the title |
|||||||
| publisher | VARCHAR | 255 | √ | NULL |
|
|
Publisher for the title |
|||||||
| publisher_id | VARCHAR | 255 | √ | NULL |
|
|
Publisher ID for the title |
|||||||
| isbn | VARCHAR | 255 | √ | NULL |
|
|
ISBN of the title |
Indexes
| Constraint Name | Type | Sort | Column(s) |
|---|---|---|---|
| erm_usage_titles_s_pk | Primary key | Asc | title_id |
| erm_usage_titles_ibfk_1 | Performance | Asc | usage_data_provider_id |
| PRIMARY | Must be unique | Asc | title_id |

