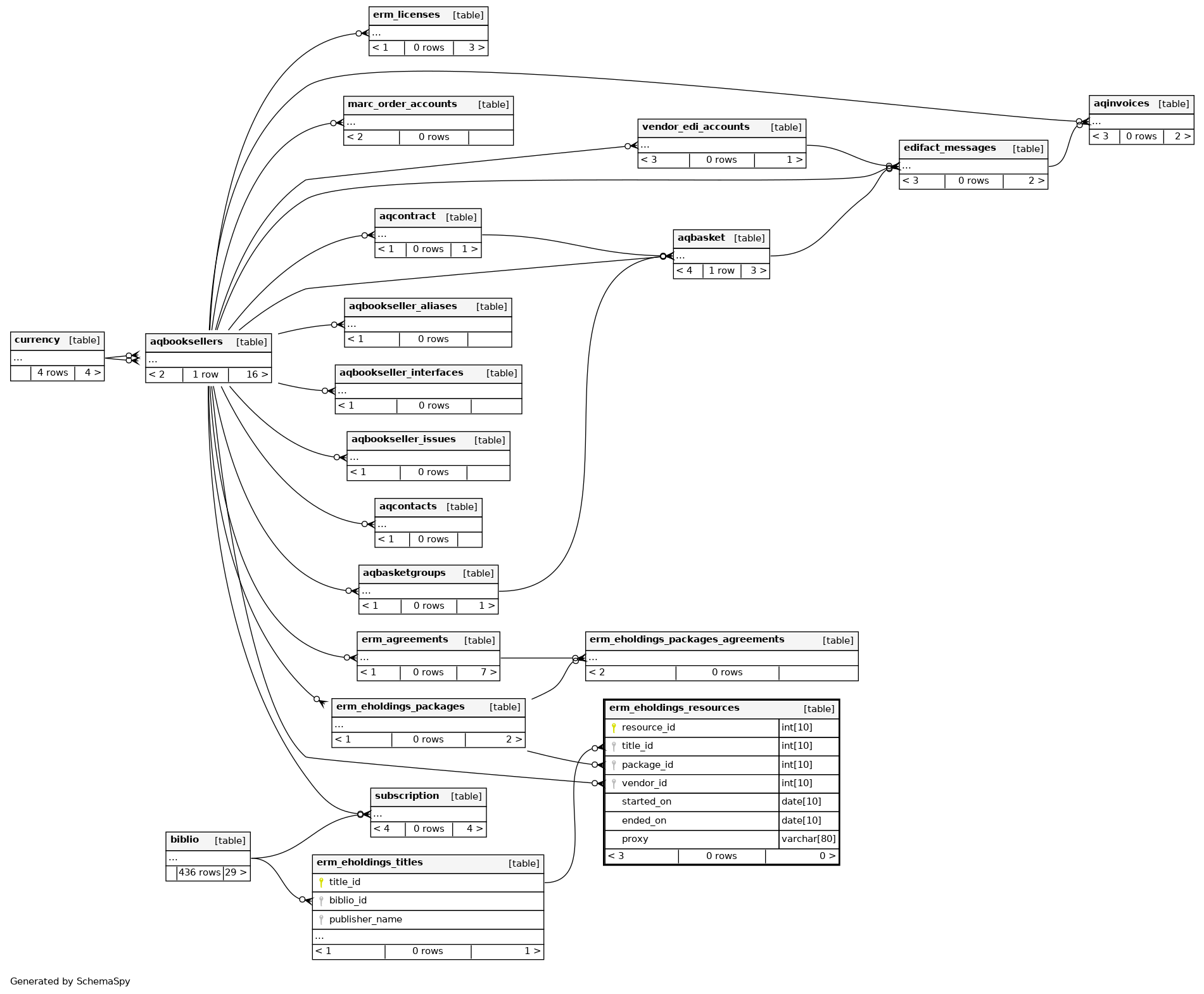
Columns
| Column | Type | Size | Nulls | Auto | Default | Children | Parents | Comments | |||
|---|---|---|---|---|---|---|---|---|---|---|---|
| resource_id | INT | 10 | √ | null |
|
|
primary key |
||||
| title_id | INT | 10 | null |
|
|
||||||
| package_id | INT | 10 | null |
|
|
||||||
| vendor_id | INT | 10 | √ | NULL |
|
|
|||||
| started_on | DATE | 10 | √ | NULL |
|
|
|||||
| ended_on | DATE | 10 | √ | NULL |
|
|
|||||
| proxy | VARCHAR | 80 | √ | NULL |
|
|
Indexes
| Constraint Name | Type | Sort | Column(s) |
|---|---|---|---|
| erm_eholdings_resources_s_pk | Primary key | Asc | resource_id |
| erm_eholdings_resources_ibfk_2 | Performance | Asc | package_id |
| erm_eholdings_resources_ibfk_3 | Performance | Asc | vendor_id |
| erm_eholdings_resources_uniq | Must be unique | Asc/Asc | title_id + package_id |
| PRIMARY | Must be unique | Asc | resource_id |



