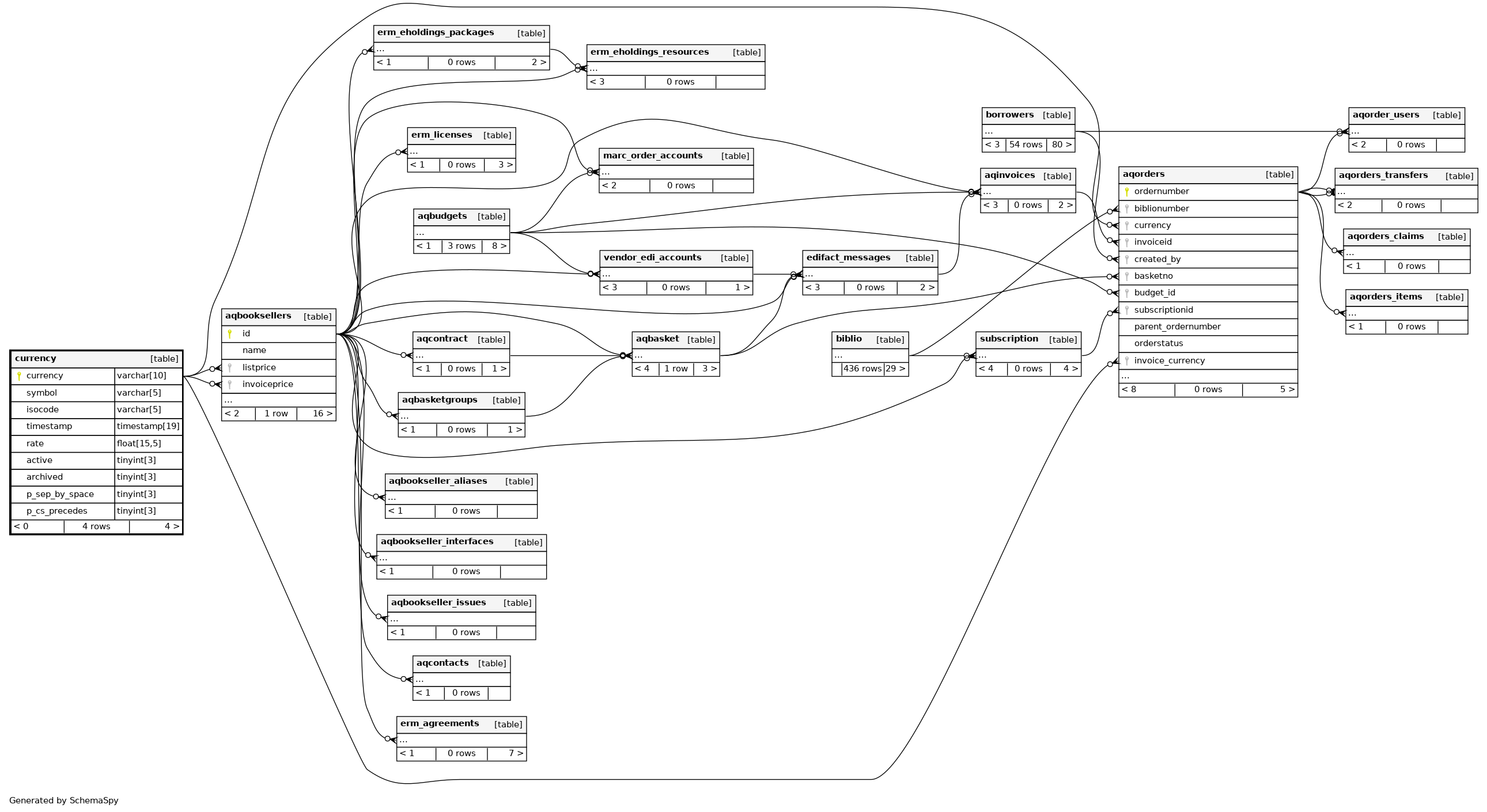
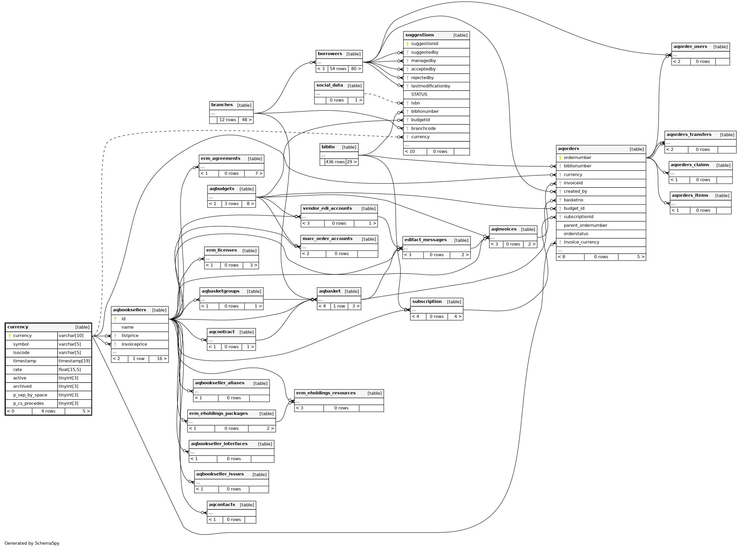
Columns
| Column | Type | Size | Nulls | Auto | Default | Children | Parents | Comments | |||||||||||||||
|---|---|---|---|---|---|---|---|---|---|---|---|---|---|---|---|---|---|---|---|---|---|---|---|
| currency | VARCHAR | 10 | '' |
|
|
||||||||||||||||||
| symbol | VARCHAR | 5 | √ | NULL |
|
|
|||||||||||||||||
| isocode | VARCHAR | 5 | √ | NULL |
|
|
|||||||||||||||||
| timestamp | TIMESTAMP | 19 | current_timestamp() |
|
|
||||||||||||||||||
| rate | FLOAT | 15,5 | √ | NULL |
|
|
|||||||||||||||||
| active | TINYINT | 3 | √ | NULL |
|
|
|||||||||||||||||
| archived | TINYINT | 3 | √ | 0 |
|
|
|||||||||||||||||
| p_sep_by_space | TINYINT | 3 | √ | 0 |
|
|
|||||||||||||||||
| p_cs_precedes | TINYINT | 3 | √ | 1 |
|
|
Indexes
| Constraint Name | Type | Sort | Column(s) |
|---|---|---|---|
| currency_s_pk | Primary key | Asc | currency |
| PRIMARY | Must be unique | Asc | currency |



