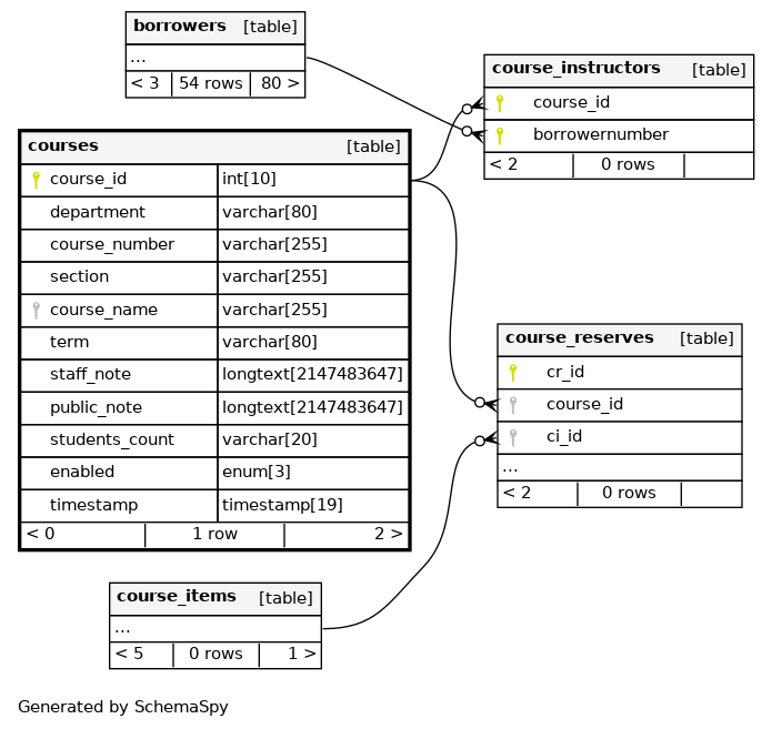
Columns
| Column | Type | Size | Nulls | Auto | Default | Children | Parents | Comments | ||||||
|---|---|---|---|---|---|---|---|---|---|---|---|---|---|---|
| course_id | INT | 10 | √ | null |
|
|
unique id for the course |
|||||||
| department | VARCHAR | 80 | √ | NULL |
|
|
the authorised value for the DEPARTMENT |
|||||||
| course_number | VARCHAR | 255 | √ | NULL |
|
|
the ‘course number’ assigned to a course |
|||||||
| section | VARCHAR | 255 | √ | NULL |
|
|
the ‘section’ of a course |
|||||||
| course_name | VARCHAR | 255 | √ | NULL |
|
|
the name of the course |
|||||||
| term | VARCHAR | 80 | √ | NULL |
|
|
the authorised value for the TERM |
|||||||
| staff_note | LONGTEXT | 2147483647 | √ | NULL |
|
|
the text of the staff only note |
|||||||
| public_note | LONGTEXT | 2147483647 | √ | NULL |
|
|
the text of the public / opac note |
|||||||
| students_count | VARCHAR | 20 | √ | NULL |
|
|
how many students will be taking this course/section |
|||||||
| enabled | enum('yes', 'no') | 3 | 'yes' |
|
|
determines whether the course is active |
||||||||
| timestamp | TIMESTAMP | 19 | current_timestamp() |
|
|
Indexes
| Constraint Name | Type | Sort | Column(s) |
|---|---|---|---|
| courses_s_pk | Primary key | Asc | course_id |
| PRIMARY | Must be unique | Asc | course_id |



