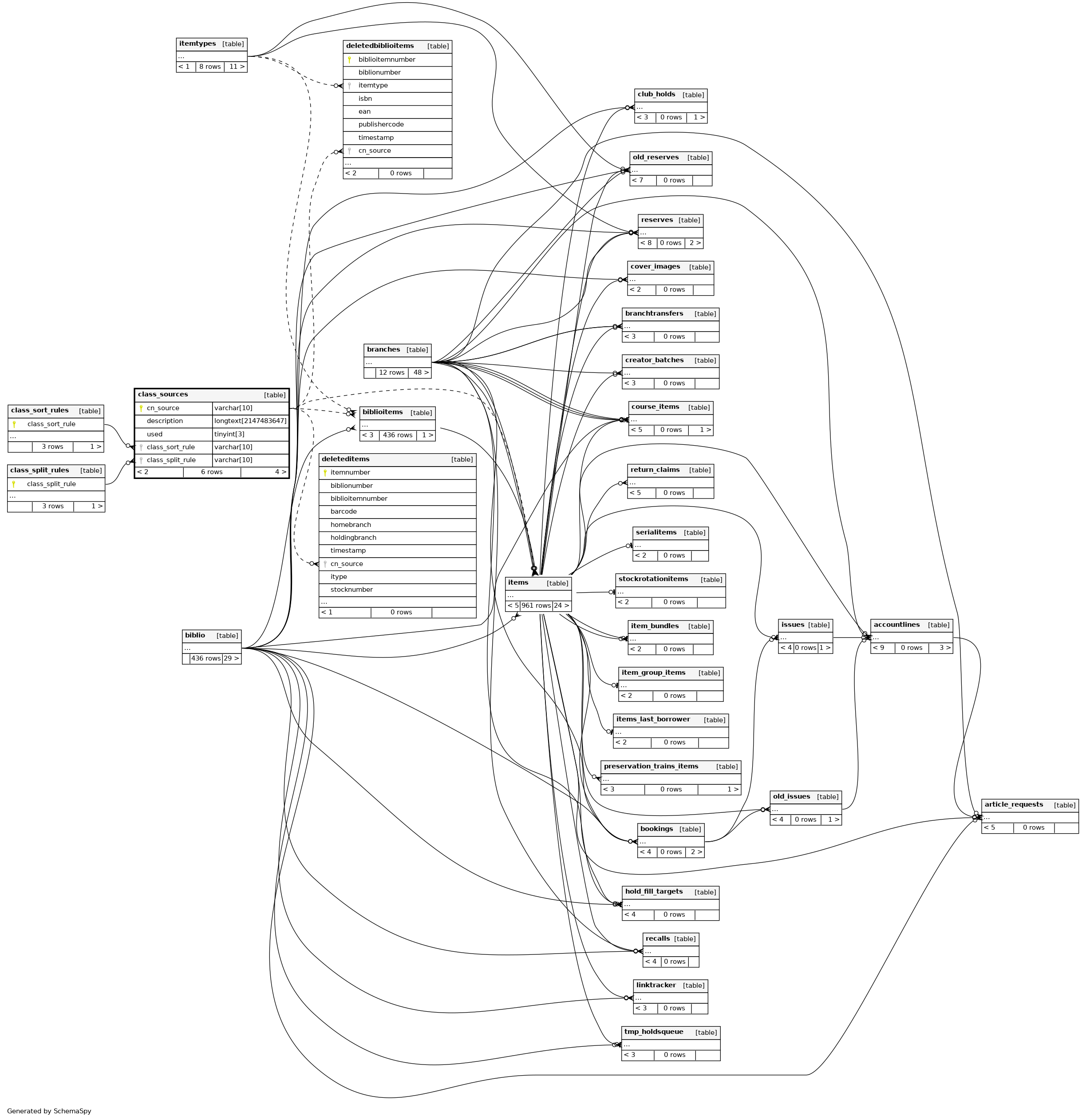
Columns
| Column | Type | Size | Nulls | Auto | Default | Children | Parents | Comments | ||||||||||||
|---|---|---|---|---|---|---|---|---|---|---|---|---|---|---|---|---|---|---|---|---|
| cn_source | VARCHAR | 10 | '' |
|
|
|||||||||||||||
| description | LONGTEXT | 2147483647 | √ | NULL |
|
|
||||||||||||||
| used | TINYINT | 3 | 0 |
|
|
|||||||||||||||
| class_sort_rule | VARCHAR | 10 | '' |
|
|
|||||||||||||||
| class_split_rule | VARCHAR | 10 | '' |
|
|
Indexes
| Constraint Name | Type | Sort | Column(s) |
|---|---|---|---|
| class_sources_s_pk | Primary key | Asc | cn_source |
| class_source_ibfk_1 | Performance | Asc | class_sort_rule |
| class_source_ibfk_2 | Performance | Asc | class_split_rule |
| cn_source_idx | Must be unique | Asc | cn_source |
| PRIMARY | Must be unique | Asc | cn_source |
| used_idx | Performance | Asc | used |


