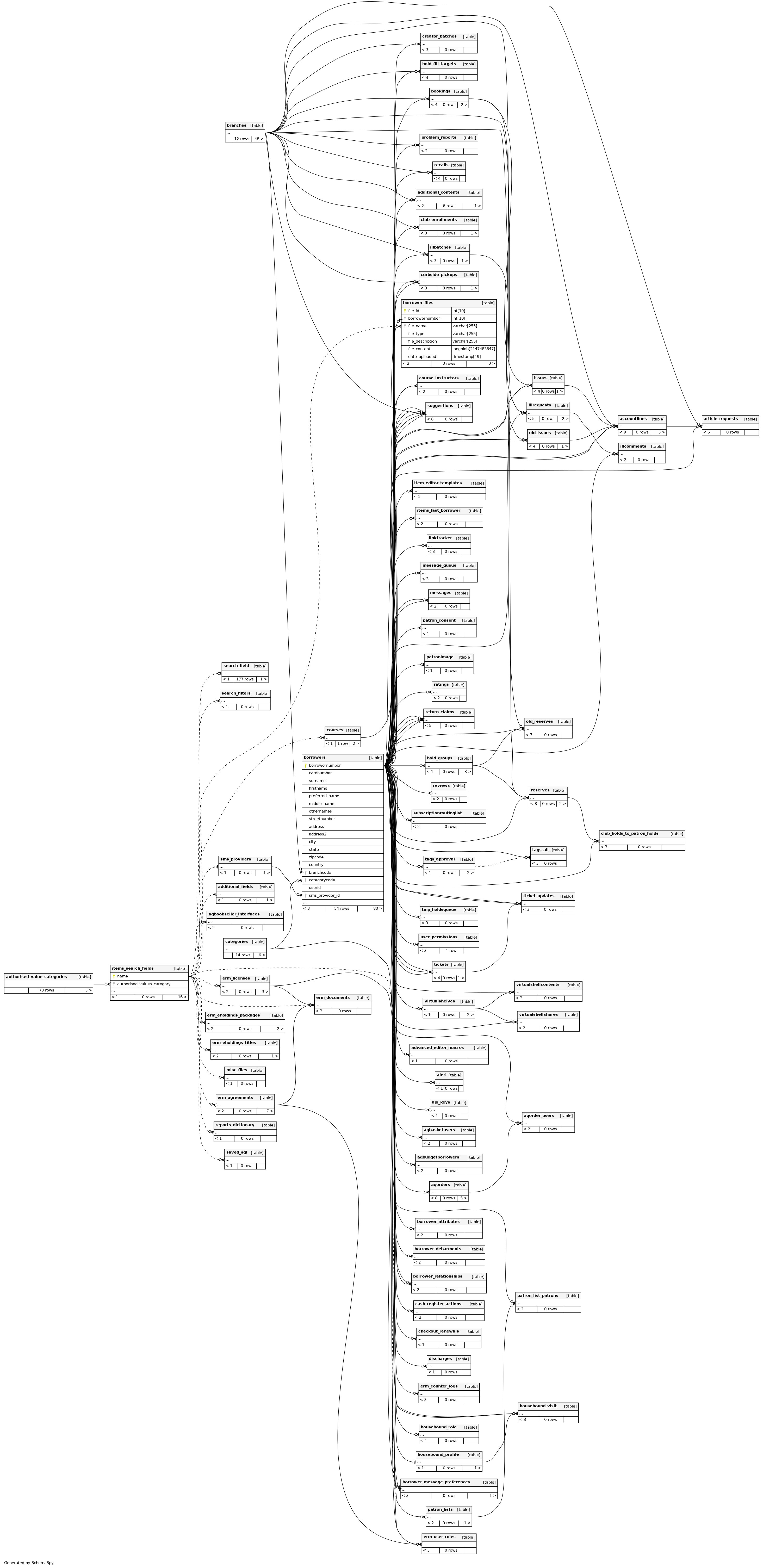
Columns
| Column | Type | Size | Nulls | Auto | Default | Children | Parents | Comments | |||
|---|---|---|---|---|---|---|---|---|---|---|---|
| file_id | INT | 10 | √ | null |
|
|
unique key |
||||
| borrowernumber | INT | 10 | null |
|
|
foreign key linking to the patron via the borrowernumber |
|||||
| file_name | VARCHAR | 255 | null |
|
|
file name |
|||||
| file_type | VARCHAR | 255 | null |
|
|
type of file |
|||||
| file_description | VARCHAR | 255 | √ | NULL |
|
|
description given to the file |
||||
| file_content | LONGBLOB | 2147483647 | null |
|
|
the file |
|||||
| date_uploaded | TIMESTAMP | 19 | current_timestamp() |
|
|
date and time the file was added |
Indexes
| Constraint Name | Type | Sort | Column(s) |
|---|---|---|---|
| borrower_files_s_pk | Primary key | Asc | file_id |
| borrowernumber | Performance | Asc | borrowernumber |
| PRIMARY | Must be unique | Asc | file_id |



