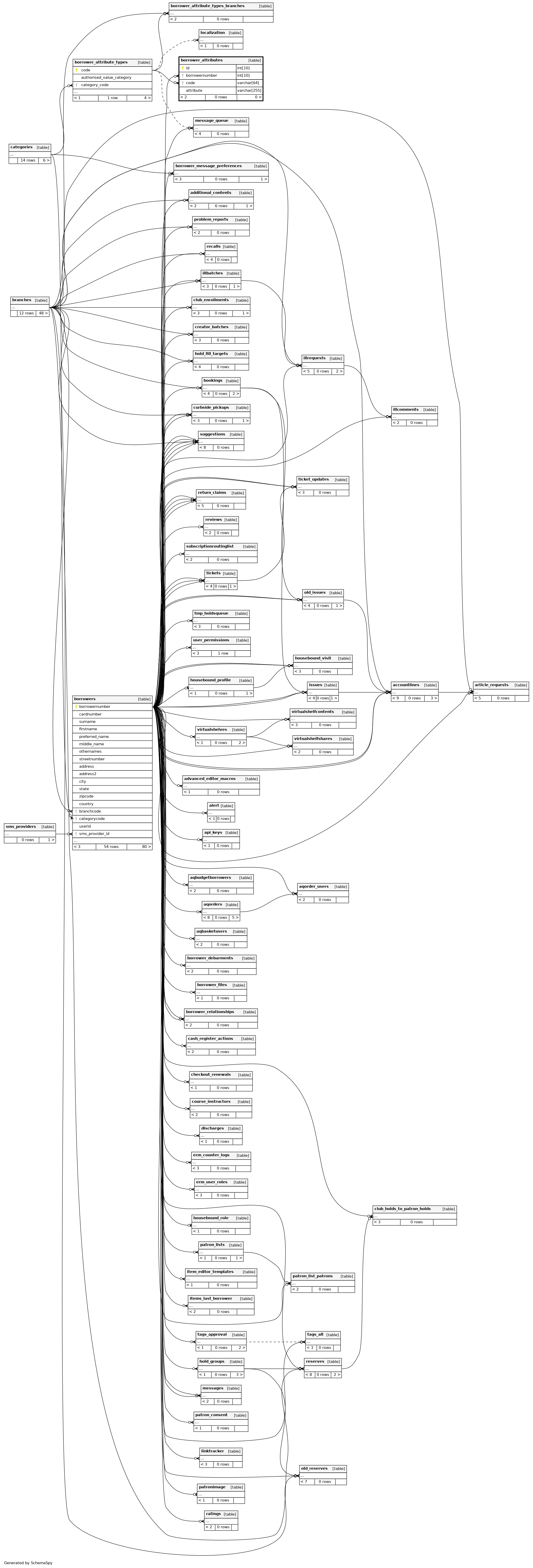
Columns
| Column | Type | Size | Nulls | Auto | Default | Children | Parents | Comments | |||
|---|---|---|---|---|---|---|---|---|---|---|---|
| id | INT | 10 | √ | null |
|
|
Row id field |
||||
| borrowernumber | INT | 10 | null |
|
|
foreign key from the borrowers table, defines which patron/borrower has this attribute |
|||||
| code | VARCHAR | 64 | null |
|
|
foreign key from the borrower_attribute_types table, defines which custom field this value was entered for |
|||||
| attribute | VARCHAR | 255 | √ | NULL |
|
|
custom patron field value |
Indexes
| Constraint Name | Type | Sort | Column(s) |
|---|---|---|---|
| borrower_attributes_s_pk | Primary key | Asc | id |
| borrowernumber | Performance | Asc | borrowernumber |
| code_attribute | Performance | Asc/Asc | code + attribute |
| PRIMARY | Must be unique | Asc | id |



