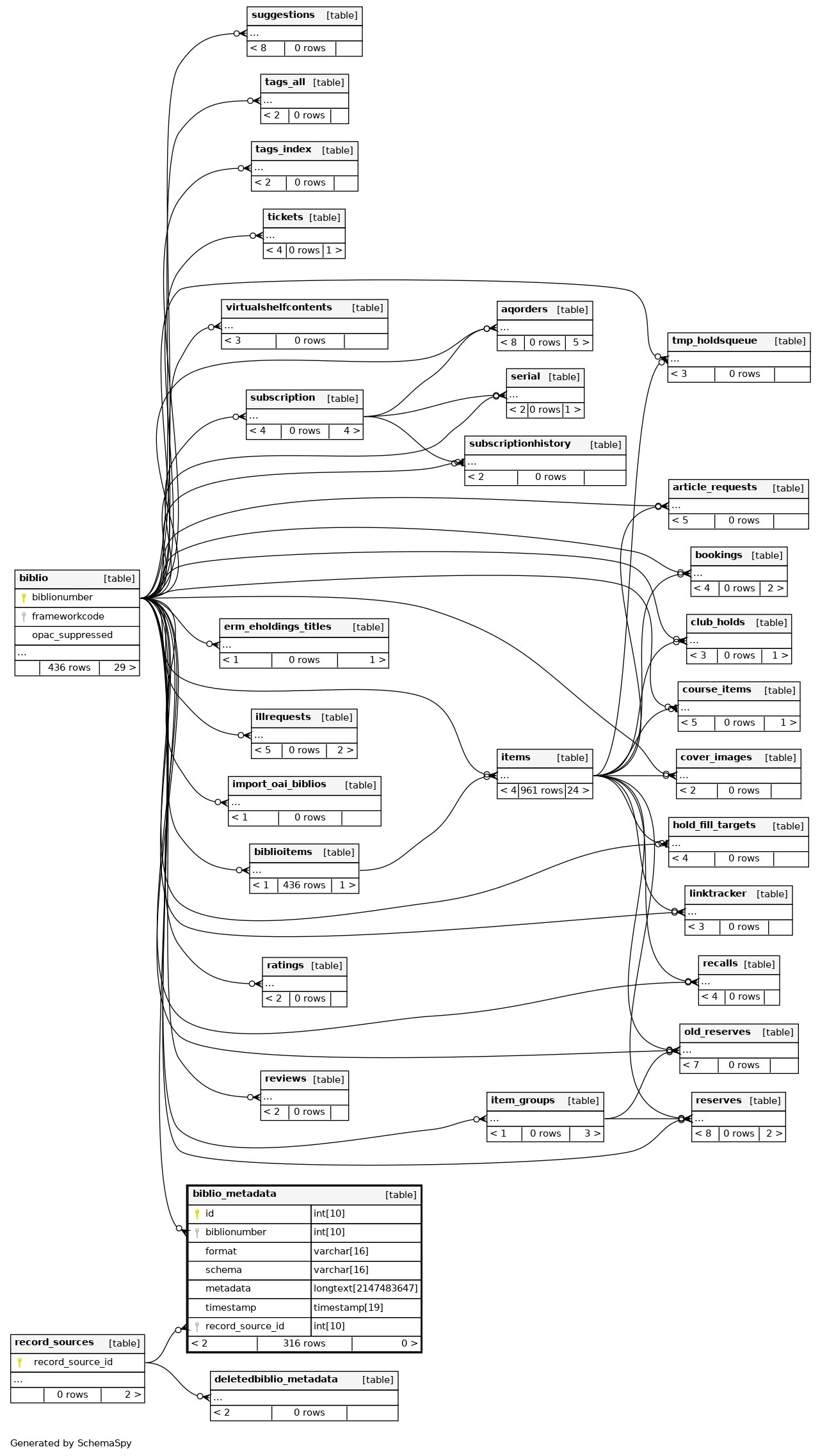
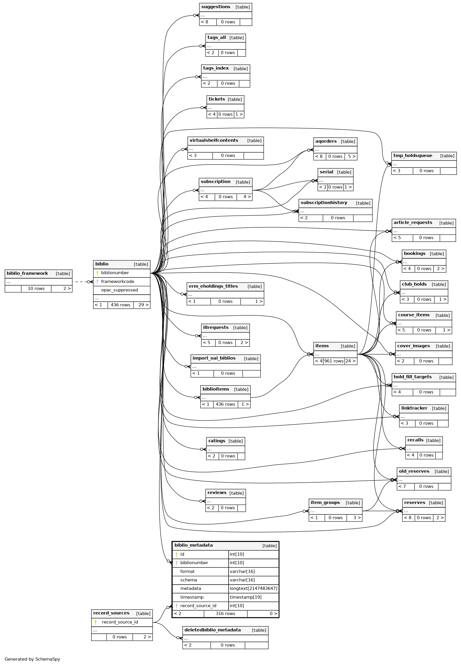
Columns
| Column | Type | Size | Nulls | Auto | Default | Children | Parents | Comments | |||
|---|---|---|---|---|---|---|---|---|---|---|---|
| id | INT | 10 | √ | null |
|
|
|||||
| biblionumber | INT | 10 | null |
|
|
||||||
| format | VARCHAR | 16 | null |
|
|
||||||
| schema | VARCHAR | 16 | null |
|
|
||||||
| metadata | LONGTEXT | 2147483647 | null |
|
|
||||||
| timestamp | TIMESTAMP | 19 | current_timestamp() |
|
|
||||||
| record_source_id | INT | 10 | √ | NULL |
|
|
The record source for the metadata |
Indexes
| Constraint Name | Type | Sort | Column(s) |
|---|---|---|---|
| biblio_metadata_s_pk | Primary key | Asc | id |
| biblio_metadata_uniq_key | Must be unique | Asc/Asc/Asc | biblionumber + format + schema |
| PRIMARY | Must be unique | Asc | id |
| record_metadata_fk_2 | Performance | Asc | record_source_id |
| timestamp | Performance | Asc | timestamp |



