Columns
| Column | Type | Size | Nulls | Auto | Default | Children | Parents | Comments | |||
|---|---|---|---|---|---|---|---|---|---|---|---|
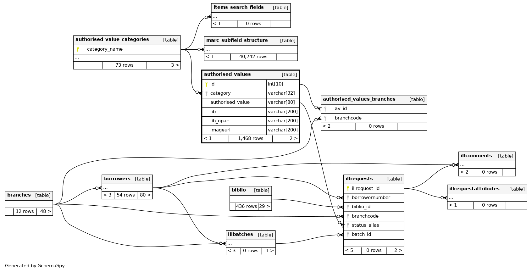
| id | INT | 10 | √ | null |
|
|
unique key, used to identify the authorized value |
||||
| category | VARCHAR | 32 | '' |
|
|
key used to identify the authorized value category |
|||||
| VARCHAR | 80 | '' |
|
|
code use to identify the authorized value |
||||||
| lib | VARCHAR | 200 | √ | NULL |
|
|
authorized value description as printed in the staff interface |
||||
| lib_opac | VARCHAR | 200 | √ | NULL |
|
|
authorized value description as printed in the OPAC |
||||
| imageurl | VARCHAR | 200 | √ | NULL |
|
|
authorized value URL |
Indexes
| Constraint Name | Type | Sort | Column(s) |
|---|---|---|---|
| authorised_values_s_pk | Primary key | Asc | id |
| auth_value_idx | Performance | Asc | authorised_value |
| av_uniq | Must be unique | Asc/Asc | category + authorised_value |
| lib | Performance | Asc | lib |
| name | Performance | Asc | category |
| PRIMARY | Must be unique | Asc | id |

