Columns
| Column | Type | Size | Nulls | Auto | Default | Children | Parents | Comments | |||
|---|---|---|---|---|---|---|---|---|---|---|---|
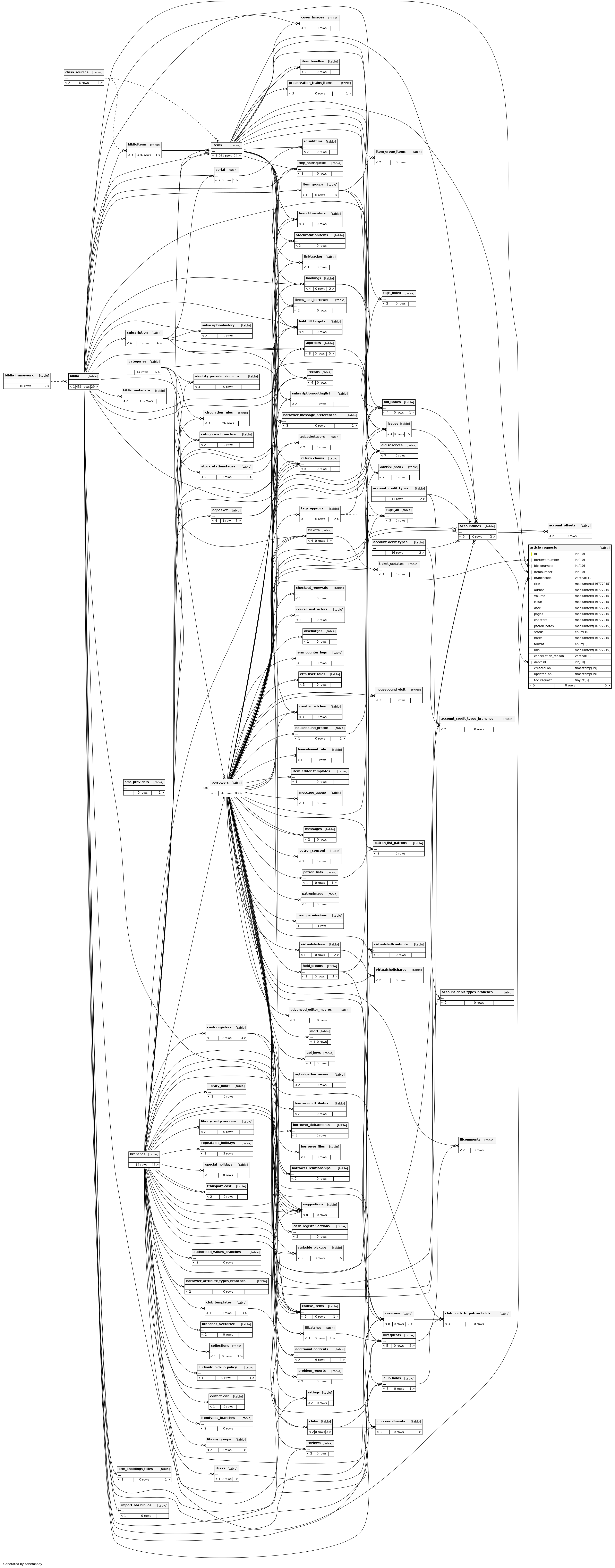
| id | INT | 10 | √ | null |
|
|
|||||
| borrowernumber | INT | 10 | null |
|
|
||||||
| biblionumber | INT | 10 | null |
|
|
||||||
| itemnumber | INT | 10 | √ | NULL |
|
|
|||||
| branchcode | VARCHAR | 10 | √ | NULL |
|
|
|||||
| title | MEDIUMTEXT | 16777215 | √ | NULL |
|
|
|||||
| MEDIUMTEXT | 16777215 | √ | NULL |
|
|
||||||
| volume | MEDIUMTEXT | 16777215 | √ | NULL |
|
|
|||||
| issue | MEDIUMTEXT | 16777215 | √ | NULL |
|
|
|||||
| date | MEDIUMTEXT | 16777215 | √ | NULL |
|
|
|||||
| pages | MEDIUMTEXT | 16777215 | √ | NULL |
|
|
|||||
| chapters | MEDIUMTEXT | 16777215 | √ | NULL |
|
|
|||||
| patron_notes | MEDIUMTEXT | 16777215 | √ | NULL |
|
|
|||||
| status | enum('REQUESTED', 'PENDING', 'PROCESSING', 'COMPLETED', 'CANCELED') | 10 | 'REQUESTED' |
|
|
||||||
| notes | MEDIUMTEXT | 16777215 | √ | NULL |
|
|
|||||
| format | enum('PHOTOCOPY', 'SCAN') | 9 | 'PHOTOCOPY' |
|
|
||||||
| urls | MEDIUMTEXT | 16777215 | √ | NULL |
|
|
|||||
| cancellation_reason | VARCHAR | 80 | √ | NULL |
|
|
optional authorised value AR_CANCELLATION |
||||
| debit_id | INT | 10 | √ | NULL |
|
|
Debit line with cost for article scan request |
||||
| created_on | TIMESTAMP | 19 | √ | NULL |
|
|
Be careful with two timestamps in one table not allowing NULL |
||||
| updated_on | TIMESTAMP | 19 | current_timestamp() |
|
|
||||||
| toc_request | TINYINT | 3 | 0 |
|
|
borrower requested table of contents |
Indexes
| Constraint Name | Type | Sort | Column(s) |
|---|---|---|---|
| article_requests_s_pk | Primary key | Asc | id |
| biblionumber | Performance | Asc | biblionumber |
| borrowernumber | Performance | Asc | borrowernumber |
| branchcode | Performance | Asc | branchcode |
| debit_id | Performance | Asc | debit_id |
| itemnumber | Performance | Asc | itemnumber |
| PRIMARY | Must be unique | Asc | id |



