Columns
| Column | Type | Size | Nulls | Auto | Default | Children | Parents | Comments | |||
|---|---|---|---|---|---|---|---|---|---|---|---|
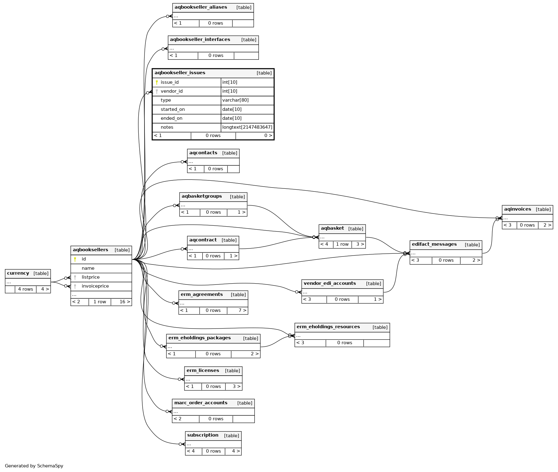
| issue_id | INT | 10 | √ | null |
|
|
primary key and unique identifier assigned by Koha |
||||
| vendor_id | INT | 10 | null |
|
|
link to the vendor |
|||||
| type | VARCHAR | 80 | √ | NULL |
|
|
type of the issue, authorised value VENDOR_ISSUE_TYPE |
||||
| started_on | DATE | 10 | √ | NULL |
|
|
start of the issue |
||||
| ended_on | DATE | 10 | √ | NULL |
|
|
end of the issue |
||||
| notes | LONGTEXT | 2147483647 | √ | NULL |
|
|
notes |
Indexes
| Constraint Name | Type | Sort | Column(s) |
|---|---|---|---|
| aqbookseller_issues_s_pk | Primary key | Asc | issue_id |
| aqbookseller_issues_ibfk_1 | Performance | Asc | vendor_id |
| PRIMARY | Must be unique | Asc | issue_id |

