Columns
| Column | Type | Size | Nulls | Auto | Default | Children | Parents | Comments | |||
|---|---|---|---|---|---|---|---|---|---|---|---|
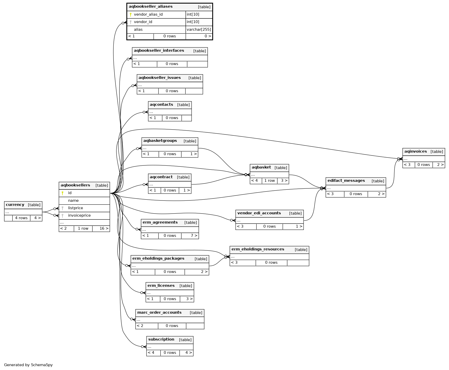
| vendor_alias_id | INT | 10 | √ | null |
|
|
primary key and unique identifier assigned by Koha |
||||
| vendor_id | INT | 10 | null |
|
|
link to the vendor |
|||||
| alias | VARCHAR | 255 | null |
|
|
the alias |
Indexes
| Constraint Name | Type | Sort | Column(s) |
|---|---|---|---|
| aqbookseller_aliases_s_pk | Primary key | Asc | vendor_alias_id |
| aqbookseller_aliases_ibfk_1 | Performance | Asc | vendor_id |
| PRIMARY | Must be unique | Asc | vendor_alias_id |

