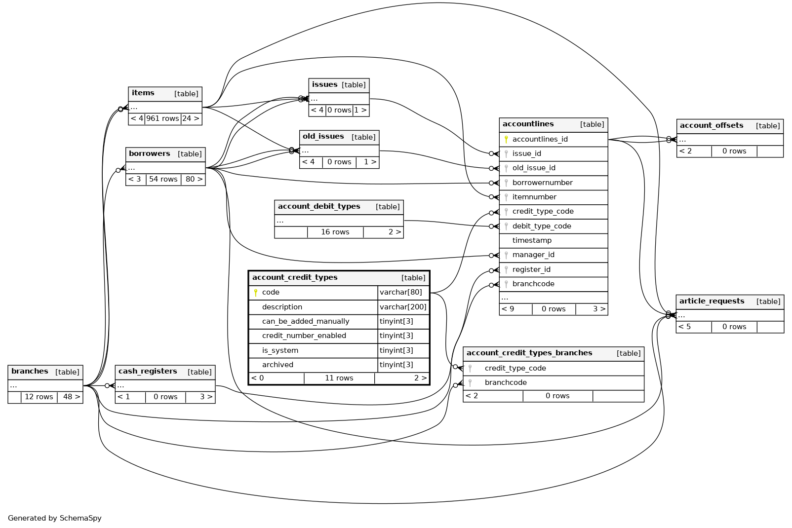
Columns
| Column | Type | Size | Nulls | Auto | Default | Children | Parents | Comments | ||||||
|---|---|---|---|---|---|---|---|---|---|---|---|---|---|---|
| code | VARCHAR | 80 | null |
|
|
|||||||||
| description | VARCHAR | 200 | √ | NULL |
|
|
||||||||
| can_be_added_manually | TINYINT | 3 | 1 |
|
|
|||||||||
| credit_number_enabled | TINYINT | 3 | 0 |
|
|
Is autogeneration of credit number enabled for this credit type |
||||||||
| is_system | TINYINT | 3 | 0 |
|
|
|||||||||
| archived | TINYINT | 3 | 0 |
|
|
boolean flag to denote if this till is archived or not |
Indexes
| Constraint Name | Type | Sort | Column(s) |
|---|---|---|---|
| account_credit_types_s_pk | Primary key | Asc | code |
| PRIMARY | Must be unique | Asc | code |

