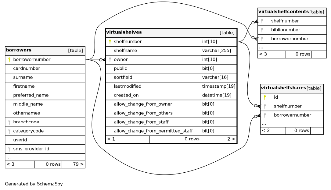
Columns
| Column | Type | Size | Nulls | Auto | Default | Children | Parents | Comments | ||||||
|---|---|---|---|---|---|---|---|---|---|---|---|---|---|---|
| shelfnumber | INT | 10 | √ | null |
|
|
unique identifier assigned by Koha |
|||||||
| shelfname | VARCHAR | 255 | √ | null |
|
|
name of the list |
|||||||
| owner | INT | 10 | √ | null |
|
|
foreign key linking to the borrowers table (using borrowernumber) for the creator of this list (changed from varchar(80) to int) |
|||||||
| public | BIT | 0 | 0 |
|
|
If the list is public |
||||||||
| sortfield | VARCHAR | 16 | √ | title |
|
|
the field this list is sorted on |
|||||||
| lastmodified | TIMESTAMP | 19 | current_timestamp() |
|
|
date and time the list was last modified |
||||||||
| created_on | DATETIME | 19 | null |
|
|
creation time |
||||||||
| allow_change_from_owner | BIT | 0 | √ | 1 |
|
|
can owner change contents? |
|||||||
| allow_change_from_others | BIT | 0 | √ | 0 |
|
|
can others change contents? |
|||||||
| allow_change_from_staff | BIT | 0 | √ | 0 |
|
|
can staff change contents? |
|||||||
| allow_change_from_permitted_staff | BIT | 0 | √ | 0 |
|
|
can staff with edit_public_list_contents permission change contents? |
Indexes
| Constraint Name | Type | Sort | Column(s) |
|---|---|---|---|
| PRIMARY | Primary key | Asc | shelfnumber |
| virtualshelves_ibfk_1 | Performance | Asc | owner |

