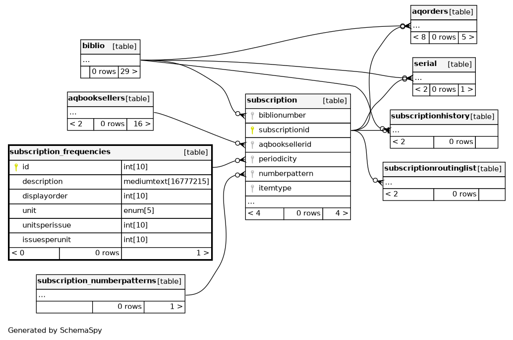
Columns
| Column | Type | Size | Nulls | Auto | Default | Children | Parents | Comments | |||
|---|---|---|---|---|---|---|---|---|---|---|---|
| id | INT | 10 | √ | null |
|
|
|||||
| description | MEDIUMTEXT | 16777215 | null |
|
|
||||||
| displayorder | INT | 10 | √ | null |
|
|
|||||
| unit | enum('day', 'week', 'month', 'year') | 5 | √ | null |
|
|
|||||
| unitsperissue | INT | 10 | 1 |
|
|
||||||
| issuesperunit | INT | 10 | 1 |
|
|
Indexes
| Constraint Name | Type | Sort | Column(s) |
|---|---|---|---|
| PRIMARY | Primary key | Asc | id |



