Columns
| Column | Type | Size | Nulls | Auto | Default | Children | Parents | Comments | |||
|---|---|---|---|---|---|---|---|---|---|---|---|
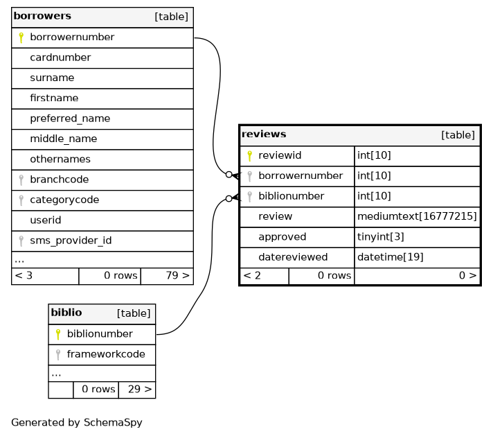
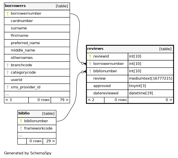
| reviewid | INT | 10 | √ | null |
|
|
unique identifier for this comment |
||||
| borrowernumber | INT | 10 | √ | null |
|
|
foreign key from the borrowers table defining which patron left this comment |
||||
| biblionumber | INT | 10 | √ | null |
|
|
foreign key from the biblio table defining which bibliographic record this comment is for |
||||
| review | MEDIUMTEXT | 16777215 | √ | null |
|
|
the body of the comment |
||||
| approved | TINYINT | 3 | √ | 0 |
|
|
whether this comment has been approved by a librarian (1 for yes, 0 for no) |
||||
| datereviewed | DATETIME | 19 | √ | null |
|
|
the date the comment was left |
Indexes
| Constraint Name | Type | Sort | Column(s) |
|---|---|---|---|
| PRIMARY | Primary key | Asc | reviewid |
| reviews_ibfk_1 | Performance | Asc | borrowernumber |
| reviews_ibfk_2 | Performance | Asc | biblionumber |



