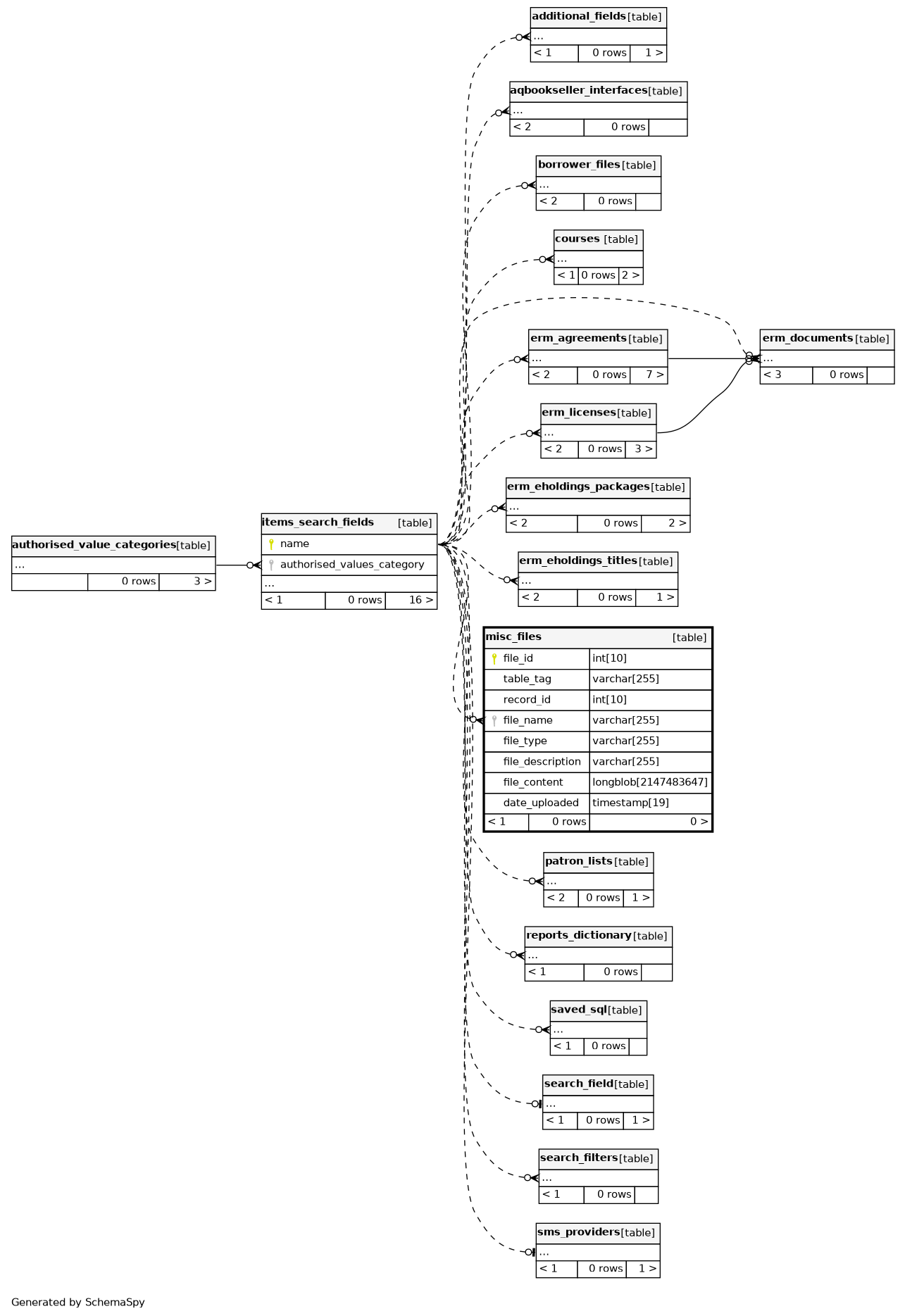
Columns
| Column | Type | Size | Nulls | Auto | Default | Children | Parents | Comments | |||
|---|---|---|---|---|---|---|---|---|---|---|---|
| file_id | INT | 10 | √ | null |
|
|
unique id for the file record |
||||
| table_tag | VARCHAR | 255 | null |
|
|
usually table name, or arbitrary unique tag |
|||||
| record_id | INT | 10 | null |
|
|
record id from the table this file is associated to |
|||||
| file_name | VARCHAR | 255 | null |
|
|
file name |
|||||
| file_type | VARCHAR | 255 | null |
|
|
MIME type of the file |
|||||
| file_description | VARCHAR | 255 | √ | null |
|
|
description given to the file |
||||
| file_content | LONGBLOB | 2147483647 | null |
|
|
file content |
|||||
| date_uploaded | TIMESTAMP | 19 | current_timestamp() |
|
|
date and time the file was added |
Indexes
| Constraint Name | Type | Sort | Column(s) |
|---|---|---|---|
| PRIMARY | Primary key | Asc | file_id |
| record_id | Performance | Asc | record_id |
| table_tag | Performance | Asc | table_tag |


