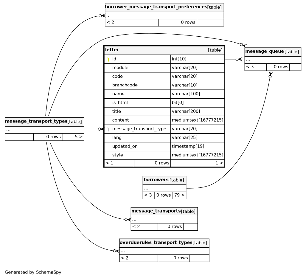
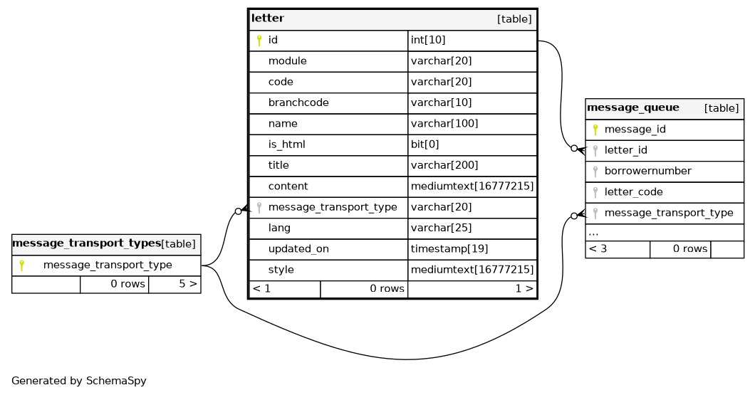
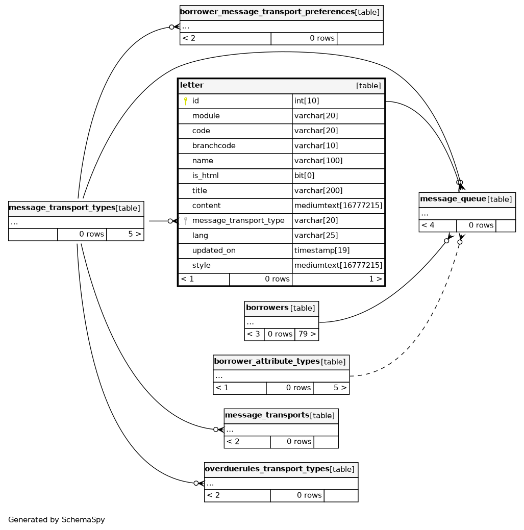
Columns
| Column | Type | Size | Nulls | Auto | Default | Children | Parents | Comments | |||
|---|---|---|---|---|---|---|---|---|---|---|---|
| id | INT | 10 | √ | null |
|
|
primary key identifier |
||||
| module | VARCHAR | 20 |
|
|
Koha module that triggers this notice or slip |
||||||
| code | VARCHAR | 20 |
|
|
unique identifier for this notice or slip |
||||||
| branchcode | VARCHAR | 10 |
|
|
the branch this notice or slip is used at (branches.branchcode) |
||||||
| name | VARCHAR | 100 |
|
|
plain text name for this notice or slip |
||||||
| is_html | BIT | 0 | √ | 0 |
|
|
does this notice or slip use HTML (1 for yes, 0 for no) |
||||
| title | VARCHAR | 200 |
|
|
subject line of the notice |
||||||
| content | MEDIUMTEXT | 16777215 | √ | null |
|
|
body text for the notice or slip |
||||
| message_transport_type | VARCHAR | 20 |
|
|
transport type for this notice |
||||||
| lang | VARCHAR | 25 | default |
|
|
lang of the notice |
|||||
| updated_on | TIMESTAMP | 19 | current_timestamp() |
|
|
last modification |
|||||
| style | MEDIUMTEXT | 16777215 | √ | null |
|
|
custom styles for this notice |
Indexes
| Constraint Name | Type | Sort | Column(s) |
|---|---|---|---|
| PRIMARY | Primary key | Asc | id |
| letter_uniq_1 | Must be unique | Asc/Asc/Asc/Asc/Asc | module + code + branchcode + message_transport_type + lang |
| message_transport_type_fk | Performance | Asc | message_transport_type |



