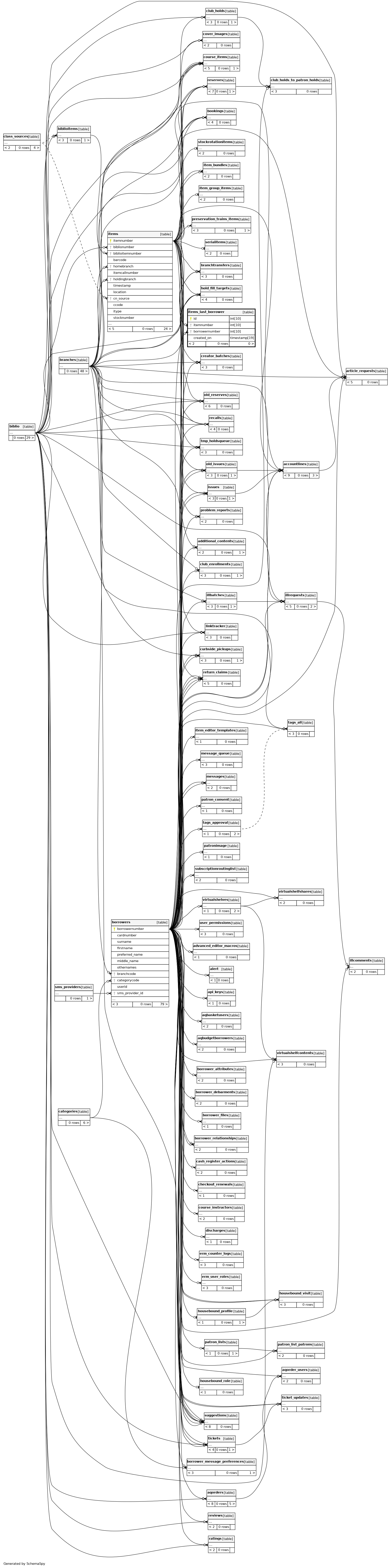
items_last_borrower

0 rows


Columns

Column Type Size Nulls Auto Default Children Parents Comments
id INT 10 null
itemnumber INT 10 null
items.itemnumber items_last_borrower_ibfk_1 C
borrowernumber INT 10 null
borrowers.borrowernumber items_last_borrower_ibfk_2 C
created_on TIMESTAMP 19 current_timestamp()

Indexes

Constraint Name Type Sort Column(s)
PRIMARY Primary key Asc id
borrowernumber Performance Asc borrowernumber
itemnumber Must be unique Asc itemnumber

Relationships